Submitted:
16 May 2023
Posted:
16 May 2023
You are already at the latest version
Abstract
Keywords:
1. Introduction
2. Mathematical Model and Numerical Solution
2.1. Straight Pipe
2.2. Pipe Network
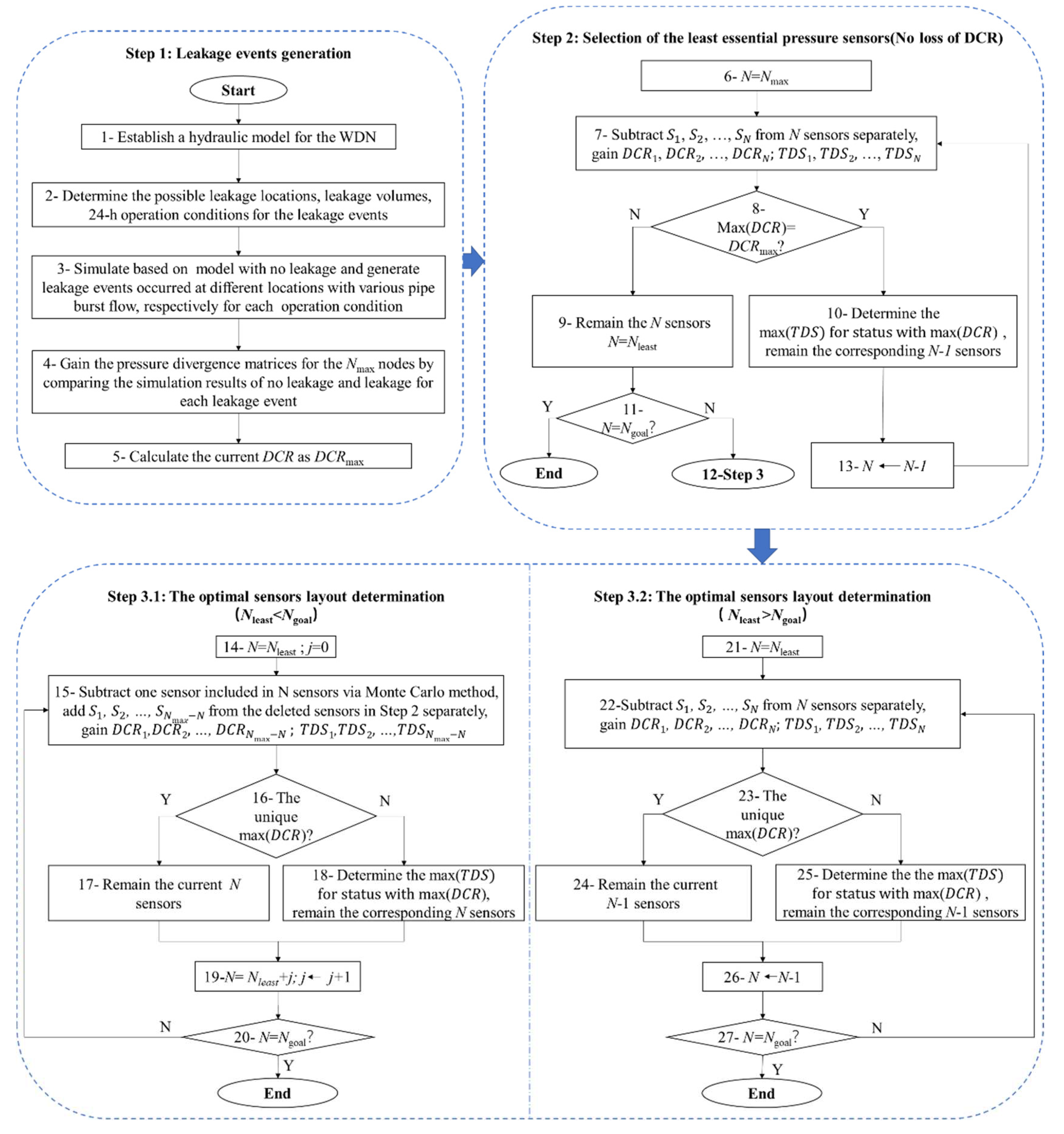
3. Sensor Deployment Method
4. Case Study
4.1. Leakage Event Generation
4.2. The Least Essential Pressure Sensor Selection
4.3. The Optimal Sensor Layout Determination
4.4. Impact of Leakage Model Parameter on Results
5. Conclusions
Author Contributions
Funding
Conflicts of Interest
References
- Moasheri R, Jalili-Ghazizadeh M. Locating of Probabilistic Leakage Areas in Water Distribution Networks by a Calibration Method Using the Imperialist Competitive Algorithm[J]. Water Resources Management, 2020, 34(1): 35-49.
- National Bureau of statistics of the people's Republic of China. China Statistical Yearbook [M]. Beijing: China Statistics Press, 2021 (In chinese).
- Laspidou C S. ICT and stakeholder participation for improved urban water management in the cities of the future[J]. Water Utility Journal, 2014, 8: 79-85.
- Kowalska B, Suchorab P, Kowalski D. Division of district metered areas (DMAs) in a part of water supply network using WaterGEMS (Bentley) software: a case study[J]. Applied Water Science, 2022, 12(7): 166 (10 pp.).
- El-Zahab S, Zayed T. Leak detection in water distribution networks: an introductory overview[J]. Smart Water, 2019, 4(1):23-28.
- Abdulshaheed A, Mustapha F, Ghavamian A. A pressure-based method for monitoring leaks in a pipe distribution system: A Review[J]. Renewable and Sustainable Energy Reviews, 2017, 69: 902-911.
- Bykerk L, Valls Miro J. Detection of water leaks in suburban distribution mains with lift and shift vibro-acoustic sensors[J]. Vibration, 2022, 5(2): 370-82.
- Fletcher R, Chandrasekaran M. Smartball-A new approach in pipeline leak detection[C]. 2008 ASME International Pipeline Conference, IPC 2008, , 2008 - October 3, 2008, 2009: 117-133. 29 September.
- Lijian Y, Ying G, Songwei G. Multi-leak detection in pipeline based on optical fiber detection[J]. Optik, 2020, 220: 74-83.
- Thusyanthan I, Blower T, Cleverly W. Innovative uses of thermal imaging in civil engineering[J]. Proceedings of the Institution of Civil Engineers, 2017, 170(2): 81-87.
- Farooq O, Singh P, Hedabou M, et al. Machine Learning Analytic-Based Two-Staged Data Management Framework for Internet of Things[J]. Sensors, 2023: 2427 (29 pp.).
- Keramat A, Xun W, Louati M, et al. Objective functions for transient-based pipeline leakage detection in a noisy environment: least square and matched-filter[J]. Journal of Water Resources Planning and Management, 2019, 145(10): 04019042 (13 pp.).
- Hu Z, Tan D, Chen B, et al. Review of model-based and data-driven approaches for leak detection and location in water distribution systems[J]. Water Supply, 2021, 21(7): 3282-3306.
- Creaco E, Pezzinga G. Embedding linear programming in multi objective genetic algorithms for reducing the size of the search space with application to leakage minimization in water distribution networks[J]. Environmental Modelling & Software, 2015, 69: 308-318.
- Qingzhou Z, Zheng Yi W, Ming Z, et al. Leakage zone identification in large-scale water distribution systems using multiclass support vector machines[J]. Journal of Water Resources Planning and Management, 2016, 142(11): 04016042 (15 pp.).
- Xuan H, Yongming H, Bin Y, et al. Novel leakage detection and water loss management of urban water supply network using multiscale neural networks[J]. Journal of Cleaner Production, 2021, 278: 1518-26.
- Zhang C, Alexander B J, Stephens M L, et al. A convolutional neural network for pipe crack and leak detection in smart water network[J]. Structural Health Monitoring, 2023, 22(1): 232-244.
- Daniel I, Pesantez J, Letzgus S, et al. A sequential pressure-based algorithm for data-driven leakage identification and model-based localization in water distribution networks[J]. Journal of Water Resources Planning and Management, 2022, 148(6): 04022025 (16 pp.).
- Casillas A, Modera M, Pritoni M. Using non-invasive MEMS pressure sensors for measuring building envelope air leakage[J]. Energy and Buildings, 2021, 233: 64-75.
- Kang D, Lansey K. Novel Approach to Detecting Pipe Bursts in Water Distribution Networks[J]. Journal of Water Resources Planning and Management, 2014, 140(1): 121-127.
- Nejjari F, Sarrate R, Blesa J. Optimal Pressure Sensor Placement in Water Distribution Networks Minimizing Leak Location Uncertainty[J]. Procedia Engineering, 2015, 119: 953-962.
- Cheng L, Du K, Tu J P, et al. Optimal Placement of Pressure Sensors in Water Distribution System Based on Clustering Analysis of Pressure Sensitive Matrix[J]. Procedia Engineering, 2017, 186: 405-411.
- Miquel. Cugueró, Puig V, Quevedo J. Optimal Pressure Sensor Placement and Assessment for Leak Location Using a Relaxed Isolation Index: Application to the Barcelona Water Network[J]. Control Engineering Practice, 2017, 63(C):1-12.
- Ferreira B, Carrico N, Covas D. Optimal Number of Pressure Sensors for Real-Time Monitoring of Distribution Networks by Using the Hypervolume Indicator[J]. Water, 2021, 13(16): 2235 (16 pp.).
- Li J, Wang C, Qian Z, et al. Optimal sensor placement for leak localization in water distribution networks based on a novel semi-supervised strategy[J]. Journal of Process Control, 2019, 82: 13-21.
- Zhao M K, Zhang C, Liu H X, et al. Optimal sensor placement for pipe burst detection in water distribution systems using cost-benefit analysis[J]. Journal of Hydroinformatics, 2020, 22(3): 606-618.
- Taravatrooy N, Nikoo M R, Hobbi S, et al. A novel hybrid entropy-clustering approach for optimal placement of pressure sensors for leakage detection in water distribution systems under uncertainty[J]. Urban Water Journal, 2020, 17(3): 185-98.
- Sela L, Salomons E, Housh M. Plugin prototyping for the EPANET software[J]. Environmental Modelling and Software, 2019, 119: 49-56.
- Muller L, Gericke J, Pietersen J. Methodological approach for the compilation of a water distribution network model using QGIS and EPANET[J]. Journal of the South African Institution of Civil Engineering, 2020, 62(4): 32-43.
- Muranho J, Ferreira A, Sousa J, et al. Pressure-dependent Demand and Leakage Modelling with an EPANET Extension - WaterNetGen[J]. Procedia Engineering, 2014, 89: 632-9.
- Hai W, Haiying W, Tong Z, et al. A novel model for steam transportation considering drainage loss in pipeline networks[J]. Applied Energy, 2017, 188: 178-89.
- Hai W, Wang H, Zhou H, et al. Modeling and optimization for hydraulic performance design in multi-source district heating with fluctuating renewables[J]. Energy Conversion and Management, 2018, 156: 113-129.
- Hai W, Hua M. Improved thermal transient modeling with new 3-order numerical solution for a district heating network with consideration of the pipe wall's thermal inertia[J]. Energy, 2018, 160: 171-83.
- USEPA. 2020. “EPANET.” Accessed , 2023. https://www.epa.gov/water-research/epanet. 13 May.
- Schwetschenau S E, Vanbriesen J M, Cohon J L. Integrated Multiobjective Optimization and Simulation Model Applied to Drinking Water Treatment Placement in the Context of Existing Infrastructure[J]. Journal of Water Resources Planning and Management, 2019, 145(11): 04019048 (11 pp.).
- Diao K, Sweetapple C, Farmani R, et al. Global resilience analysis of water distribution systems[J]. Water Research, 2016, 106: 383-393.







| Time | α | Time | α | Time | α | Time | α |
| 1 | 0.0865 | 7 | 0.9312 | 13 | 0.3230 | 19 | 1.0000 |
| 2 | 0.0661 | 8 | 0.8195 | 14 | 0.2314 | 20 | 0.8984 |
| 3 | 0.0350 | 9 | 0.7670 | 15 | 0.2200 | 21 | 0.8242 |
| 4 | 0.0338 | 10 | 0.7626 | 16 | 0.2715 | 22 | 0.3031 |
| 5 | 0.1631 | 11 | 0.8355 | 17 | 0.7152 | 23 | 0.1333 |
| 6 | 0.7099 | 12 | 0.7764 | 18 | 0.8978 | 24 | 0.1044 |
| Number of sensors | Optimal DCR (%) | Optimal TDS | Removed location | Number of sensors | Optimal DCR (%) | Optimal TDS | Removed location |
| 41 | 91.35 | 1163630 | 50 | 28 | 91.35 | 976387 | 206 |
| 40 | 91.35 | 1163630 | 40 | 27 | 91.35 | 943294 | 123 |
| 39 | 91.35 | 1163630 | 20 | 26 | 91.35 | 910197 | 193 |
| 38 | 91.35 | 1163311 | 121 | 25 | 91.35 | 877095 | 163 |
| 37 | 91.35 | 1158150 | 153 | 24 | 91.35 | 843807 | 173 |
| 36 | 91.35 | 1150979 | 147 | 23 | 91.35 | 810495 | 157 |
| 35 | 91.35 | 1137732 | 143 | 22 | 91.35 | 776897 | 209 |
| 34 | 91.35 | 1121772 | 35 | 21 | 91.35 | 743264 | 201 |
| 33 | 91.35 | 1105780 | 179 | 20 | 91.35 | 709547 | 241 |
| 32 | 91.35 | 1087334 | 249 | 19 | 91.35 | 675538 | 215 |
| 31 | 91.35 | 1064518 | 183 | 18 | 91.35 | 640128 | 103 |
| 30 | 91.35 | 1039493 | 204 | 17 | 91.35 | 600396 | 115 |
| 29 | 91.35 | 1009458 | 197 | 16 | 91.34 | 556527 | 169 |
| Item | Current pressure sensor deployment | Indexes | ||||||||||||||||||
| DCR | TDS | |||||||||||||||||||
| First | I | 10 | 107 | 109 | 113 | 141 | 149 | 159 | 169 | 184 | 187 | 189 | 195 | 217 | 251 | 259 | 271 | 601 | 91.35% | 600396 |
| II | 10 | 107 | 109 | 113 | 141 | 149 | 159 | 169 | 184 | 187 | 189 | 195 | 251 | 259 | 271 | 601 | 88.41% | 564986 | ||
| III | 10 | 107 | 109 | 113 | 141 | 149 | 159 | 169 | 184 | 187 | 189 | 195 | 215 | 251 | 259 | 271 | 601 | 91.35% | 598995 | |
| Second | I | 10 | 107 | 109 | 113 | 141 | 149 | 159 | 169 | 184 | 187 | 189 | 195 | 215 | 251 | 259 | 271 | 601 | 91.35% | 598995 |
| II | 10 | 107 | 109 | 113 | 141 | 149 | 159 | 169 | 184 | 187 | 195 | 215 | 251 | 259 | 271 | 601 | 91.34% | 550310 | ||
| III | 10 | 107 | 109 | 113 | 141 | 149 | 159 | 169 | 184 | 187 | 197 | 195 | 215 | 251 | 259 | 271 | 601 | 91.35% | 580345 | |
| 10 | 107 | 109 | 113 | 141 | 149 | 159 | 169 | 184 | 187 | 204 | 195 | 215 | 251 | 259 | 271 | 601 | 91.35% | 575335 | ||
| 10 | 107 | 109 | 113 | 141 | 149 | 159 | 169 | 184 | 187 | 183 | 195 | 215 | 251 | 259 | 271 | 601 | 91.35% | 573126 | ||
| Third | I | 10 | 107 | 109 | 113 | 141 | 149 | 159 | 169 | 184 | 187 | 197 | 195 | 215 | 251 | 259 | 271 | 601 | 91.35% | 580345 |
| II | 10 | 107 | 109 | 113 | 141 | 149 | 159 | 169 | 184 | 187 | 197 | 195 | 215 | 251 | 259 | 601 | 90.64% | 527327 | ||
| III | 10 | 107 | 109 | 113 | 141 | 149 | 159 | 169 | 184 | 187 | 197 | 195 | 215 | 251 | 259 | 183 | 601 | 90.83% | 550143 | |
| 10 | 107 | 109 | 113 | 141 | 149 | 159 | 169 | 184 | 187 | 197 | 195 | 215 | 251 | 259 | 201 | 601 | 90.83% | 560960 | ||
| Fourth | I | 10 | 107 | 109 | 113 | 141 | 149 | 159 | 169 | 184 | 187 | 197 | 195 | 215 | 251 | 259 | 201 | 601 | 90.83% | 560960 |
| II | 107 | 109 | 113 | 141 | 149 | 159 | 169 | 184 | 187 | 197 | 195 | 215 | 251 | 259 | 201 | 601 | 90.81% | 524856 | ||
| III | 103 | 107 | 109 | 113 | 141 | 149 | 159 | 169 | 184 | 187 | 197 | 195 | 215 | 251 | 259 | 201 | 601 | 90.83% | 560266 | |
| Node | Total samples | Leakage location | Brust flow | ||||
| Loc_0.25 | Loc_0.5 | Loc_0.75 | Flow_1% | Flow_3% | Flow_6% | ||
| 217 | ○ | ○ | ○ | ○ | ○ | ○ | ○ |
| 215 | △ | - | - | - | - | - | △ |
| 241 | - | - | - | △ | △ | △ | △ |
| 189 | ○ | △ | ○ | ○ | △ | ○ | ○ |
| 271 | ○ | ○ | ○ | ○ | ○ | ○ | ○ |
| 209 | - | ○ | ○ | - | - | - | ○ |
| 115 | - | △ | ○ | - | ○ | - | △ |
| 10 | ○ | - | - | ○ | ○ | ○ | - |
| 206 | - | - | - | △ | △ | △ | - |
| 159 | ○ | ○ | ○ | ○ | ○ | ○ | ○ |
| 193 | - | - | - | - | - | - | - |
| 201 | △ | △ | △ | ○ | ○ | △ | △ |
| 109 | ○ | ○ | ○ | △ | △ | ○ | ○ |
| 169 | ○ | ○ | △ | ○ | △ | ○ | ○ |
| 173 | - | - | - | - | - | - | - |
| 107 | ○ | ○ | ○ | ○ | ○ | ○ | ○ |
| 103 | △ | ○ | △ | △ | ○ | △ | △ |
| 195 | ○ | ○ | ○ | ○ | ○ | ○ | ○ |
| 123 | - | - | - | - | - | - | - |
| 259 | ○ | ○ | ○ | ○ | ○ | ○ | ○ |
| 163 | - | - | - | - | ○ | ○ | - |
| 601 | ○ | ○ | ○ | ○ | ○ | ○ | ○ |
| 113 | ○ | ○ | ○ | ○ | ○ | ○ | ○ |
| 157 | - | - | - | - | - | - | - |
| 197 | △ | △ | △ | △ | △ | △ | △ |
| 187 | ○ | △ | ○ | - | - | ○ | - |
| 184 | ○ | ○ | ○ | ○ | ○ | ○ | ○ |
| 204 | - | - | - | - | - | - | - |
| 183 | - | - | - | - | - | - | - |
| 249 | - | - | - | - | - | - | - |
| 251 | ○ | ○ | ○ | ○ | - | - | ○ |
| 35 | - | - | - | - | - | - | - |
| 179 | - | - | - | - | - | - | - |
| 141 | ○ | ○ | ○ | ○ | - | - | - |
| 149 | ○ | ○ | ○ | ○ | ○ | ○ | ○ |
| 147 | - | - | - | - | - | - | - |
| 153 | - | - | - | - | - | - | - |
| 143 | - | - | - | - | - | - | - |
| 121 | - | - | - | - | - | - | - |
| 20 | - | - | - | - | - | - | - |
| 40 | - | - | - | - | - | - | - |
| 50 | - | - | - | - | - | - | - |
| DCR | 91.35% | 91.31% | 91.31% | 91.32% | 91.23% | 91.24% | 91.11% |
| TDS | 733483 | 736700 | 736700 | 730479 | 769253 | 765304 | 753873 |
Disclaimer/Publisher’s Note: The statements, opinions and data contained in all publications are solely those of the individual author(s) and contributor(s) and not of MDPI and/or the editor(s). MDPI and/or the editor(s) disclaim responsibility for any injury to people or property resulting from any ideas, methods, instructions or products referred to in the content. |
© 2023 by the authors. Licensee MDPI, Basel, Switzerland. This article is an open access article distributed under the terms and conditions of the Creative Commons Attribution (CC BY) license (http://creativecommons.org/licenses/by/4.0/).