Submitted:
14 August 2023
Posted:
15 August 2023
You are already at the latest version
Abstract

Keywords:
1. Introduction
2. Related Work
- Soy Cappaz [54] is a mobile application for IID, available on Android worldwide in English and Spanish. It displays an opening screen with four main sections: a) My Calendar, b) Where Am I?, c) My Tasks, and d) I Need Help. The application helps on work tasks, answers questions, and provides guidance. It’s also useful for daily activities like using a microwave or catching a bus.
- MindMate [57] is an application designed to support individuals living with dementia and their caregivers. It offers features, such as cognitive exercises, reminders, and mood tracking. The application also provides access to articles and information related to dementia care.
- MemoryWell [58] is an application that helps create life stories for individuals with dementia. Caregivers and family members can use the application to build personalized narratives and share them with healthcare professionals to improve patient-centered care.
- Alzheimer’s Society’s Talking Point [59] is an online community and mobile application that allows people affected by dementia to connect, share their experiences, and seek support from others in similar situations.
- Elder 411 [60] is an application designed to provide practical advice and tips for caregivers of individuals with dementia. It covers a wide range of topics, including communication strategies, safety measures, and resources for additional support.
- Timeless [61] is an application that offers reminiscence therapy to people with dementia. It allows users to access a vast library of pictures, music, and videos from the past, which can stimulate memories and encourage conversations.
- CogniCare [62] is an application designed to help caregivers manage their daily responsibilities effectively. It provides tools for medication tracking, appointment reminders, and communication with other caregivers or family members.
- GPS SmartSole [63] has been designed for caregivers to monitor the location of individuals with dementia who wear a special shoe insole with a built-in GPS tracking system. It can be particularly useful in cases where the person with dementia tends to wander.
- PainChek [64] is an application designed to help healthcare professionals assess pain levels in individuals who may have difficulty communicating, such as those with advanced dementia.
- Puzzle with Me [65] allows caregivers and their loved ones with dementia to solve puzzles together virtually, fostering a sense of engagement and connection.
3. Participating Users
4. Content Recommendation Functionality and User Interface
4.1. Backend Functionality
- People with ID (adults and children), who are the key users of the recommendation system and may use it directly themselves, or with the aid of their relatives or/and caregivers;
- Their close relatives, i.e. parents and family, who have access to view their personal data registered to the system;
- The caregivers that represent the professional carers - occupational therapists who are allowed to access and modify the preferences, location, biomedical and medication data of the people with ID that they have under their provision.
4.2. Content Semantic Analysis
- As a preparatory step, we construct the set of lists , with each list containing the semantic labels of sets I (and V), that are matched to the i-th thematic category
- We proceed to the semantic analysis of the image (or video’s shot key-frame), inferring a probability score for each label of the I (and V) model set
- Assuming there are n models in I (and V) model set, for each model, we sort the labels in descending order, based on their inferred probability, into the lists ,
- We initialize a set
- For each label in the list, we find its position in the list, and append to the set D () the normalized value of the position (i.e., position in the ranked list to the total number of concepts supported by the j concept set)
- The semantic relevance of an image (or video’s shot) s to a thematic category q is inversely proportional to the mean value of D, i.e. .
- As a preparatory step, we have constructed the set of lists , , with each list containing the items from the pool of sentences to which the label of thematic category q was assigned
- As part of the same preparatory stage, we have represented in the joint feature space of [91] the set (i.e. the elements from the pool of sentences with which the thematic categories have been augmented)
- We compute the representation of s in the same joint feature space of the method [91]
- We initialize a set
- We calculate the cosine similarity between the vector of the feature frame representation of the plane s and the vectors of the representations of each element of and append the resulting similarity values to the set D
- The similarity of the image (or video’s shot key-frame) s to the thematic category q is expressed as the maximum value of the set D, i.e.
4.3. Inference Model
4.3.1. Personalized recommendations
4.3.2. User profile update
- The approach of [71] deals with a mobile-phone application, where the user is limited to a single screen, which does not constitute a web-based interface.
- The content concerns textual news items in [71], as opposed to our system, where the content is multi-modal and derived from several different sources.
- The most important difference concerns the target users, which, in our case, constitute IID that are characterized by special behaviors, e.g., they might have opened a webpage, for a long time, without being concentrated on the content itself.where , are the new and the current prototype weight respectively in the user profile, corresponds to the average of the metadata weights of the specific term in the entire set of items presented to the user. The weights of a specific term in the user-ignored items are subtracted from those contained in the selected ones. Hence, the +or - sign is applied where the metadata weights of the term prevail concerning the consumed or ignored items respectively. Moreover, is used to follow the personalized nonlinear change of the prototype weight with respect to the usage term’s history. The changing rate of the weight is inversely proportional to the value of the parameter x, where stands for the number of the selected items, where the term exists and represents the indicative mean number of the daily selected items, computed every week, i.e., the more items a user consumed per day, the more slowly the prototype weights increase in the profile. Furthermore, the constant is used to differentiate between the changing rate of the weight if the update is performed concerning an interesting, or an ignored item, taking different values for positive and negative user feedback. More specifically, in the case of ignored items, the changing (decreasing) rate should be slower since a non-selected item does not constitute an explicit indication for non-interest. For instance, it can be interpreted as already read from another source, or as possible that the user had no time to spend on it. On the contrary, in the case of consumed items the changing (increasing) rate should be faster since a selected item demonstrates a strong indication for interest [71]. Based on the numerical values resulted by applying the formula, in Equation 2, the indicative values for the constant have been set to for selected items (positive feedback) and for non-selected items (negative feedback). Note that the weight adaptation concerns only the common terms between the user profile and the currently recommended items.
4.4. Web-based User Interface
4.4.1. Interface for People with ID
4.4.2. Caregivers’ and Families Interface
- The detailed preferences of the supported people, which the caregivers can anytime alter, in case they believe that the system automatic updates do not follow the actual individualized degrees of preference.
- The medical history including reports and medical imaging modalities, which the therapists are allowed to (optionally) store in the system’s database.
- The current medication of a specific benefiter with ID that the caregivers can store in the platform (Figure 7). In addition, through the button of ’Reminders’, they can specify, as well as modify when/if necessary and schedule the time intervals of the corresponding reminders for sending to the people under their provision.
- The current values of biomeasurements monitored by the smartwatch, i.e. the heart rate, the oxygen saturation, the body temperature and the stress level, which the carers can anytime view (Figure 8).
- The daily and weekly statistical reports of health parameters, namely specific statistical metrics, such as, mean, maximum and minimum values, etc, which are constantly calculated by the system by means of the received time-series of the heart rate, the oxygen saturation, the body temperature and the stress level (Figure 9).
- The current location parameters monitored by the the smartphone’s GPS, which the carers can anytime view. Additionally the caregivers are able to specify and change - directly on the map - the polygons that represent the individual safety areas of movement and activities for people with ID, namely geofences (Figure 10).
- The health and disorientation related emergency incidents that are automatically detected by the system along with the corresponding alerts. The carer can anytime view the recorded alerts, fill additional data, as well as register new emergency incidents. In Figure 8 the graphical environment of health-related alerts is depicted.
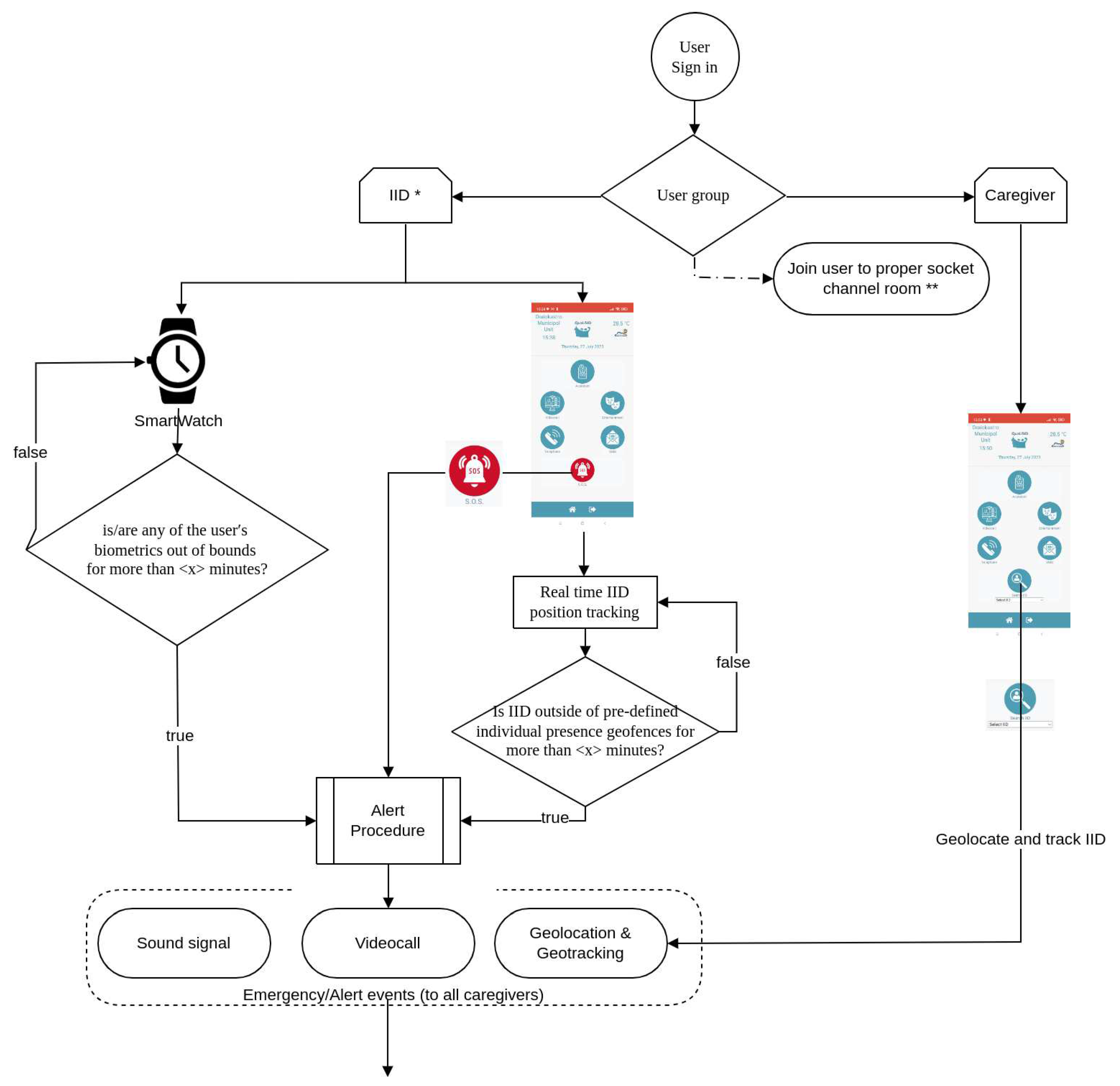
5. Mobile Applications Functionality and Interfaces
5.1. Detection of Health Emergencies
- 40 pulses/minute < Heart Rate < 100 pulses/minute
- 95% < Oxygen Saturation < 100%
- 35.7°C< Body Temperature < 37.2°C
- 0% < Stress Level < 75%
5.2. Detection of Disorientation and Wandering Behavior
5.3. Proposed Smartphone Application
-
People with ID:
- Information, such as encyclopedia subjects, points of interests, weather forecast short answers, etc and entertainment, i.e. videos, pictures, music, radio, etc, through oral request (voice function and speech recognition) and response of the virtual assistant.
- Communication with caregivers, relatives and friends by phone calls and sms messages through voice commands.
- System support and assistance in emergency cases through automatic start of video calls and/or dialogue scripts and voice instructions with the virtual assistant.
- Medication and other (such as lunchtimes) reminders by the virtual assistant.
- S.O.S. (emergency) button for pressing in urgency situation related to health issues, disorientation, or other circumstances where the individual with ID feels uncomfortable.
-
Caregivers:
- Automated sound alerts for notification in emergency cases related to health issues that have been detected through the smartwatch monitoring of biomeasurements, i.e. heart rate, oxygen saturation, body temperature and stress level.
- Automated sound alerts for notification in emergency cases related to disorientation and/or wandering behavior through the location monitoring from smartphone’s GPS, when the individuals with ID have been located out of the safety zones (geofences).
- Specification of geofences which constitute the individualized safe activities areas for the supported IID, through the mobile user interface.
- Specification of automated sending of medication reminders to the supported IID their carers and families through the mobile user interface.
6. Experimental Results
6.1. Content recommendation service
- User 1: This user has a mild ID. He understood the scope of the test and could use the web-based platform with help at the beginning. He performed the task well and was very concentrated during the experimental testing. The user selected items according to his original preferences (e.g. paintings & crafts) and other items not marked as High in the questionnaire (e.g. animals & plants) (Table 4 and Table 5). He used the system’s recommended ability to increase the font size of text elements to read the text more easily in the selected items. Based on his selected content items, the updated preferences in his profile were maintained in four categories and changed in the other four (reduced to three and increased to one). (Table 4).
- User 4: This user has a severe ID. He used the web-based platform with assistance. He performed the task pretty well during the pilot study. This user mostly selected items according to his initial preferences (Table 4 and Table 5). He can read to a minimal extent; he chose to look mostly at pictures and videos. In the beginning, was difficult for him to push buttons. He could not concentrate his attention and wanted to speak while performing the testing. Based on his selected content items, the updated preferences in his profile were maintained in two categories and changed in the other six (fell to six) (Table 4).
- User 12: This user has a moderate ID. She also used the web-based platform with assistance. She responded very well during the pilot study. She mostly selected items according to her original preferences (Table 4 and Table 5) and also chose to look mostly at pictures and videos. She is communicative; she could concentrate but also wanted to speak while performing the testing. Based on her selected content items, the updated preferences in her profile were maintained in five categories and changed in the other three (reduced to two and increased to one) (Table 4).
6.2. Health and location related alerts
6.3. Smartphone application
7. Discussion and Conclusions
Author Contributions
Funding
Informed Consent Statement
Data Availability Statement
Acknowledgments
Conflicts of Interest
References
- Nair, R.; Mo, C.; Dutt, A.; Hagopian, L.; Singh, A.; Du, M. Significant regional inequalities in the prevalence of intellectual disability and trends from 1990 to 2019: a systematic analysis of GBD 2019. Epidemiology and Psychiatric Sciences 2022, 21. [Google Scholar] [CrossRef]
- des Portes, V. Intellectual disability. Handbook of Clinical Neurology 2020, 174, 113–126. [Google Scholar] [CrossRef]
- Boot, F.H.; Dinsmore, J.; Khasnabis, C.; MacLachlan, M. Intellectual Disability and Assistive Technology: Opening the GATE Wider. Frontiers in Public Health 2017, 22, 10. [Google Scholar] [CrossRef]
- Daly Lynn, J.; Rondón-Sulbarán, J.; Quinn, E.; Ryan, A.; McCormack, B.; Martin, S. A systematic review of electronic assistive technology within supporting living environments for people with dementia. Dementia 2019, 18, 2371–2435. [Google Scholar]
- Cohen-Mansfield, J.; Creedon, M.A.; Malone, T.B.; Kirkpatrick III, M.J.; Dutra, L.A.; Herman, R.P. Electronic memory aids for community-dwelling elderly persons: Attitudes, preferences, and potential utilization. Journal of applied gerontology 2005, 24, 3–20. [Google Scholar]
- Gitlin, L.N.; Schemm, R.L.; Landsberg, L.; Burgh, D. Factors predicting assistive device use in the home by older people following rehabilitation. Journal of Aging and Health 1996, 8, 554–575. [Google Scholar]
- Scherer, M.J. Assessing the benefits of using assistive technologies and other supports for thinking, remembering and learning. Disability and rehabilitation 2005, 27, 731–739. [Google Scholar]
- Thorpe, J.R.; Ronn-Andersen, K.V.; Bień, P.; Özkil, A.G.; Forchhammer, B.H.; Maier, A.M. Pervasive assistive technology for people with dementia: a UCD case. Healthcare technology letters 2016, 3, 297–302. [Google Scholar]
- Moreno, M.T.; Sans, J.C.; Fosch, M.T.C. Behavioral and cognitive interventions with digital devices in subjects with intellectual disability: A systematic review. Frontiers in Psychiatry 2021, 12, 108797–108816. [Google Scholar]
- Apostolidis, K.; Mezaris, V.; Papadogiorgakim, M.; Bei, E.S.; Livanos, G.; Zervakis, M.E. Content and Other Resources Recommendations for Individuals with Intellectual Disability: A Review. MDPI Electronics 2022, 11, 25. [Google Scholar] [CrossRef]
- Grammatikopoulou, A.; Grammalidis, N.; Papadogiorgaki, M.; Zervakis, M. A platform for health emergency warning and wandering behaviour detection supporting people with Intellectual Disability. In Proceedings of the Proceedings of the 15th International Conference on PErvasive Technologies Related to Assistive Environments, 2022, pp. 694–699.
- Papadogiorgaki, M.; Mezaris, V.; Grammalidis, N.; Grigoriadis, K.; Bei, E.S.; Livanos, G.; Zervakis, M.E. Quality of life support system for people with intellectual disability. In Proceedings of the Proceedings of the 13th ACM International Conference on PErvasive Technologies Related to Assistive Environments (PETRA 2020), 2020, pp. 1–6.
- ELPIDA Project. E-Learning Platform for Intellectual Disability Awareness. http://elpida-project.eu/index.php/en/, 2017.
- ENABLE Project. From Culture of Caring to Culture of Enabling: Co-produce Services for People with Intellectual Disability. https://arfie.info/2017/12/08/enable-project, 2017.
- Wyeth, P.; Summerville, J.; Adkins, B. Stomp: an interactive platform for people with intellectual disabilities. In Proceedings of the Proceedings of the 8th International Conference on Advances in Computer Entertainment Technology (ACE ’11), 2011, pp. 1–8. [CrossRef]
- Puspitasari, W.; Ummah, K.; F, P.A. Kidea: An innovative computer technology to improve skills in children with intelectual disability using kinect sensor. In Proceedings of the Proceedings of the 2013 IEEE International Conference on Industrial Engineering and Engineering Management, 2013. [CrossRef]
- Colomo-Palacios, R.; Paniagua-Martín, F.; García-Crespo, Á.; Ruiz-Mezcua, B. Technology enhanced learning for people with intellectual disabilities and cerebral paralysis: The MAS platform. In Proceedings of the Technology Enhanced Learning. Quality of Teaching and Educational Reform: First International Conference, TECH-EDUCATION 2010, Athens, Greece, May 19-21, 2010. Proceedings. Springer, 2010, pp. 11–17.
- IDPLIVING. IDP Living Training. https://idpliving-platform.eu/en/home/, 2017.
- LudoMinga – a serious games-based platform. https://ludominga-aff09.firebaseapp.com/, 2023.
- Watfern, C.; Heck, C.; Rule, C.; Baldwin, P.; Boydell, K.M. Feasibility and Acceptability of a Mental Health Website for Adults with an Intellectual Disability: Qualitative Evaluation. JMIR Mental Health 2019, 6, 11–17. [Google Scholar] [CrossRef]
- DisabledBook. https://www.facebook.com/disabledbook/, 2017.
- of Developmental Disability Neurophsychiatry (3DN), D. MySigns web application. https://www.3dn.unsw.edu.au/projects/mysigns-app-facilitate-mental-health-assessment-people-intellectual-disability.
- The NET. ERGASIAMOU.GR: Job search platform for people with intellectual disabilities. https://todiktyo.org/en/ergasiamou-gr-job-search-platform-for-people-with-intellectual-disabilities/, 2022.
- Inclusion International. The international network of people with intellectual disabilities and their families. https://inclusion-international.org/.
- PUZZLE Project. Puzzle – Developing easy to read formats for people with intellectual disabilities. Erasmus+ KA2 - Cooperation for Innovation and the Exchange of Good Practices. https://www.puzzle-project.eu/index.php/el/, 2017.
- EPIC. Hedland Disability Services. https://www.empoweringpeople.org.au/disability-support-services, 2012.
- DEP. Disability E-Learning Platform Supports People with Intellectual Disabilities in Albania. https://www.cei.int/news/8971/disability-e-learning-platform-supports-people-with-intellectual-disabilities-in-albania, 2020.
- Anagnostopoulos, Ioannis abd Anagnostopoulos, C.N.; Vlachogiannis, E.; Gavalas, D.; Tsekouras, G.E. Adaptive and Personalized Multimedia Content Delivery for Disabled Users in Internet TV. Signal, Image and Video Processing 2010, 4, 273–287. [CrossRef]
- Rohani, D.A.; Lopategui, A.Q.; Tuxen, N.; Faurholt-Jepsen, M.; Kessing, L.V.; Bardram, J.E. MUBS: A Personalized Recommender System for Behavioral Activation in Mental Health. In Proceedings of the Proceedings of the 2020 CHI Conference on Human Factors in Computing Systems (CHI ’20), 2020, pp. 1––13. [CrossRef]
- van Schrojenstein Lantman-De Valk, H.M.; Metsemakers, J.F.; Haveman, M.J.; Crebolder, H.F. Health problems in people with intellectual disability in general practice: a comparative study. Family practice 2000, 17, 405–407. [Google Scholar]
- Vijayan, V.; Connolly, J.P.; Condell, J.; McKelvey, N.; Gardiner, P. Review of wearable devices and data collection considerations for connected health. Sensors 2021, 21, 5589. [Google Scholar]
- Edwards, J.; Mold, F.E.; Knivett, D.; Boulter, P.; Firn, M.; Carey, N. Quality improvement of physical health monitoring for people with intellectual disabilities: an integrative review. Journal of intellectual disability research 2017, 62, 199–216. [Google Scholar]
- Dibia, V. Foqus: A smartwatch application for individuals with adhd and mental health challenges. In Proceedings of the Proceedings of the 18th International ACM SIGACCESS Conference on Computers and Accessibility, 2016; pp. 311–312.
- Varma, G.; Chauhan, R.; Singh, M.; Singh, D. Pre-emption of affliction severity using HRV measurements from a smart wearable; case-study on SARS-Cov-2 symptoms. Sensors 2020, 20, 7068. [Google Scholar]
- King, C.E.; Sarrafzadeh, M. A survey of smartwatches in remote health monitoring. Journal of healthcare informatics research 2018, 2, 1–24. [Google Scholar]
- Breda, J.; Patel, S. Intuitive and Ubiquitous Fever Monitoring Using Smartphones and Smartwatches. arXiv, arXiv:2106.11855 2021.
- Solomon, O.; Lawlor, M.C. Beyond V40. 31: Narrative phenomenology of wandering in autism and dementia. Culture, Medicine, and Psychiatry 2018, 42, 206–243. [Google Scholar]
- Lin, Q.; Zhang, D.; Chen, L.; Ni, H.; Zhou, X. Managing elders’ wandering behavior using sensors-based solutions: a survey. International Journal of Gerontology 2014, 8, 49–55. [Google Scholar]
- Martino-Saltzman, D.; Blasch, B.B.; Morris, R.D.; McNeal, L.W. Travel behavior of nursing home residents perceived as wanderers and nonwanderers. The Gerontologist 1991, 31, 666–672. [Google Scholar]
- Algase, D.L. Wandering: a dementia-compromised behavior. Journal of Gerontological Nursing 1999, 25, 10–16. [Google Scholar]
- Fillekes, M.P.; Giannouli, E.; Kim, E.K.; Zijlstra, W.; Weibel, R. Towards a comprehensive set of GPS-based indicators reflecting the multidimensional nature of daily mobility for applications in health and aging research. International journal of health geographics 2019, 18, 1–20. [Google Scholar]
- Solanas, A.; Martinez-Balleste, A.; Perez-Martinez, P.A.; de la Pena, A.F.; Ramos, J. m-Carer: Privacy-aware monitoring for people with mild cognitive impairment and dementia. IEEE Journal on Selected Areas in Communications 2013, 31, 19–27. [Google Scholar]
- Lin, Q.; Zhang, D.; Huang, X.; Ni, H.; Zhou, X. Detecting wandering behavior based on GPS traces for elders with dementia. In Proceedings of the 2012 12th International Conference on Control Automation Robotics & Vision (ICARCV). IEEE; 2012; pp. 672–677. [Google Scholar]
- De Joode, E.; Van Heugten, C.; Verhey, F.; Van Boxtel, M. Effectiveness of an electronic cognitive aid in patients with acquired brain injury: a multicentre randomised parallel-group study. Neuropsychological rehabilitation 2013, 23, 133–156. [Google Scholar]
- Hart, T.; Buchhofer, R.; Vaccaro, M. Portable electronic devices as memory and organizational aids after traumatic brain injury: a consumer survey study. The journal of head trauma rehabilitation 2004, 19, 351–365. [Google Scholar]
- Jamieson, M.; Cullen, B.; McGee-Lennon, M.; Brewster, S.; Evans, J. Technological memory aid use by people with acquired brain injury. Neuropsychological Rehabilitation 2017, 27, 919–936. [Google Scholar]
- Álvarez-Dardet, S.M.; Lara, B.L.; Pérez-Padilla, J. Older adults and ICT adoption: Analysis of the use and attitudes toward computers in elderly Spanish people. Computers in Human Behavior 2020, 110, 106377. [Google Scholar]
- Wong, D.; Sinclair, K.; Seabrook, E.; McKay, A.; Ponsford, J. Smartphones as assistive technology following traumatic brain injury: a preliminary study of what helps and what hinders. Disability and rehabilitation 2017, 39, 2387–2394. [Google Scholar]
- Anderson, S.; Araten-Bergman, T.; Steel, G. Adults with intellectual disabilities as users of social media: A scoping review. British Journal of Learning Disabilities 2023. [Google Scholar] [CrossRef]
- Pew Research Center. Mobile fact sheet. http://www.pewinternet.org/fact-sheet/mobile/, 2021. Accessed: 2023-07-28.
- Putzer, G.J.; Park, Y. Are physicians likely to adopt emerging mobile technologies? Attitudes and innovation factors affecting smartphone use in the Southeastern United States. Perspectives in Health Information Management/AHIMA, American Health Information Management Association 2012, 9.
- Shinohara, K.; Wobbrock, J.O. In the shadow of misperception: assistive technology use and social interactions. In Proceedings of the Proceedings of the SIGCHI conference on human factors in computing systems, 2011; pp. 705–714.
- Conte, M.J.; Gomes Ferreira, M.G.; García Ramírez, A.R. An AAC Mobile-Based Application for People with Intellectual Disability: A Case Study in Brazil. Advances in Human-Computer Interaction 2020, 2020, 12. [Google Scholar] [CrossRef]
- Cappaz, S. Soy Cappaz mobile application. https://play.google.com/store/apps/details?id=com.mapfre.soycappaz&hl=es_AR, 2022.
- Borblik, J.; Shabalina, O.; Kultsova, M.; Pidoprigora, A.; Romanenko, R. Assistive technology software for people with intellectual or development disabilities: Design of user interfaces for mobile applications. In Proceedings of the 6th International Conference on Information, Intelligence, Systems and Applications (IISA). IEEE, 2015, pp. 1–6. [CrossRef]
- Viamigo. Viamigo application. https://www.viamigo.be/en/.
- mindmate. Your all-in-one app to keep your mind & body healthy. https://www.mindmate-app.com/, 2021. Accessed: 2023-07-28.
- memorywell. memorywell. https://www.memorywell.com/, 2021. Accessed: 2023-07-28.
- AppAdvice. Talking Point. https://appadvice.com/app/alzheimers-societys-talking-point-forum/651419467, 2021. Accessed: 2023-07-28.
- AppAdvice. Elder 411. https://appadvice.com/app/elder-411-senior-caregiving-made-easier-with-doctor-marion/337794946, 2021. Accessed: 2023-07-28.
- timeless. Elder 411. https://www.timeless.care, 2019. Accessed: 2023-07-28.
- Google Play. CogniCare 411. https://play.google.com/store/apps/details?id=com.cognihealth.cognicare&hl=en&gl=US&pli=1, 2022. Accessed: 2023-07-28.
- GPS SmartSole. When They Wander, You’ll Never Wonder. https://www.gpssmartsole.com/, 2023. Accessed: 2023-07-28.
- PainCheck. PainChek pain assessment tool. https://www.painchek.com/, 2023. Accessed: 2023-07-28.
- Google Play. Puzzle Me. https://play.google.com/store/apps/details?id=com.mirpkg.PuzzleMeFree&hl=en&gl=US, 2018. Accessed: 2023-07-28.
- World Health Organization. International Classification of Diseases (ICD-11). https://icd.who.int/en, 2014.
- Association, W.M. World medical association declaration of helsinki: ethical principles for medical research involving human subjects. JAMA 2013, 310, 2191–2194. [Google Scholar] [CrossRef]
- Blanco-Fernandez, Y.; Pazosarias, J.J.; Gil-Solla, A.; Ramos-Cabrer, M.; Lopez-Nore, M. Providing entertainment by content-based filtering and semantic reasoning in intelligent recommender systems. IEEE Transactions on Consumer Electronics 2008, 54, 727–735. [Google Scholar] [CrossRef]
- Van den Oord, A.; Dieleman, S.; Schrauwen, B. Deep content-based music recommendation. In Proceedings of the 26th International Conference on Neural Information Processing Systems(NIPS’13); 2013; 24, pp. 2643–2651. [Google Scholar] [CrossRef]
- Elbadrawy, A.; Karypis, G. User-Specific Feature-Based Similarity Models for Top-n Recommendation of New Items. ACM Transactions on Intelligent Systems and Technology (TIST) 2015, 6, 1–20. [Google Scholar] [CrossRef]
- Papadogiorgaki, M.; Papastathis, V.; Nidelkou, E.; Waddington, S.; Bratu, B.; Ribiere, M.; Kompatsiaris, I. Two-Level Automatic Adaptation of a Distributed User Profile for Personalized News Content Delivery. International Journal of Digital Multimedia Broadcasting, Special Issue on Personalization of Mobile Multimedia Broadcasting 2008, pp. 1–21. [CrossRef]
- Photodentro. http://photodentro.edu.gr/aggregator/?lang=en, 2021.
- Openbook. https://www.openbook.gr/.
- Travel All Over Greece. https://www.allovergreece.com/index.php?lang=en.
- Pixabay. https://pixabay.com/.
- Pexels. https://www.pexels.com/.
- YouTube. https://www.youtube.com/.
- Google Arts & Culture. https://artsandculture.google.com/.
- Wikimedia Commons. https://commons.wikimedia.org/wiki/Main_Page.
- Airpano. https://www.airpano.com/.
- Papadogiorgaki, M.; Apostolidis, K.; Livanos, G.; Bei, E.S.; Zafeiris, S.; Klado, G.A.; Mezaris, V.; Zervakis, M.E. A Content Recommendation Platform for People with Intellectual Disability. In Proceedings of the Proceedings of the 14th International Conference on Ubiquitous and Future Networks (PETRA 2020), 3rd International Workshop on Artificial Intelligence for Information, Communications, and Applications (AIICA 2023), 2022.
- Krizhevsky, A.; Sutskever, I.; Hinton, G.E. Imagenet classification with deep convolutional neural networks. Advances in neural information processing systems 2012, 25. [Google Scholar]
- Zhou, B.; Lapedriza, A.; Khosla, A.; Oliva, A.; Torralba, A. Places: A 10 million image database for scene recognition. IEEE transactions on pattern analysis and machine intelligence 2017, 40, 1452–1464. [Google Scholar]
- Abu-El-Haija, S.; Kothari, N.; Lee, J.; Natsev, P.; Toderici, G.; Varadarajan, B.; Vijayanarasimhan, S. Youtube-8m: A large-scale video classification benchmark. arXiv preprint, arXiv:1609.08675 2016.
- Moumtzidou, A.; Dimou, A.; Gkalelis, N.; Vrochidis, S.; Mezaris, V.; Kompatsiaris, Y. ITI-CERTH participation to TRECVID 2015. In Proceedings of the TREC Video Retrieval Evaluation; 2015. [Google Scholar]
- Kaggle. Kaggle Datasets. https://www.kaggle.com/datasets/gpiosenka/sports-classification, 2023. Accessed: 2023-07-12.
- Souček, T.; Lokoč, J. Transnet v2: An effective deep network architecture for fast shot transition detection. arXiv preprint, arXiv:2008.04838 2020.
- Gkalelis, N.; Daskalakis, D.; Mezaris, V. ViGAT: Bottom-up event recognition and explanation in video using factorized graph attention network. IEEE Access 2022, 10, 108797–108816. [Google Scholar]
- Xie, S.; Sun, C.; Huang, J.; Tu, Z.; Murphy, K. Rethinking spatiotemporal feature learning: Speed-accuracy trade-offs in video classification. In Proceedings of the Proceedings of the European conference on computer vision (ECCV); 2018; pp. 305–321. [Google Scholar]
- Caba Heilbron, F.; Escorcia, V.; Ghanem, B.; Carlos Niebles, J. Activitynet: A large-scale video benchmark for human activity understanding. In Proceedings of the Proceedings of the ieee conference on computer vision and pattern recognition; 2015; pp. 961–970. [Google Scholar]
- Galanopoulos, D.; Mezaris, V. Are all combinations equal? In Combining textual and visual features with multiple space learning for text-based video retrieval. In Proceedings of the European Conference on Computer Vision. Springer; 2022; pp. 627–643. [Google Scholar]
- Reimers, N.; Gurevych, I. Sentence-bert: Sentence embeddings using siamese bert-networks. arXiv preprint, arXiv:1908.10084 2019.
- Xu, J.; Mei, T.; Yao, T.; Rui, Y. Msr-vtt: A large video description dataset for bridging video and language. In Proceedings of the Proceedings of the IEEE conference on computer vision and pattern recognition; 2016; pp. 5288–5296. [Google Scholar]
- Li, Y.; Song, Y.; Cao, L.; Tetreault, J.; Goldberg, L.; Jaimes, A.; Luo, J. TGIF: A new dataset and benchmark on animated GIF description. In Proceedings of the Proceedings of the IEEE Conference on Computer Vision and Pattern Recognition; 2016; pp. 4641–4650. [Google Scholar]
- Wang, X.; Wu, J.; Chen, J.; Li, L.; Wang, Y.F.; Wang, W.Y. Vatex: A large-scale, high-quality multilingual dataset for video-and-language research. In Proceedings of the Proceedings of the IEEE/CVF International Conference on Computer Vision; 2019; pp. 4581–4591. [Google Scholar]
- Awad, G.; Butt, A.A.; Curtis, K.; Fiscus, J.; Godil, A.; Lee, Y.; Delgado, A.; Zhang, J.; Godard, E.; Chocot, B.; et al. Evaluating multiple video understanding and retrieval tasks at trecvid 2021. In Proceedings of the 2021 TREC Video Retrieval Evaluation; 2021. [Google Scholar]
- Grahma. Open Seizure Detector. https://www.openseizuredetector.org.uk/, 2023. Accessed: 2023-07-28.
- Buller, M.J.; Tharion, W.J.; Cheuvront, S.N.; Montain, S.J.; Kenefick, R.W.; Castellani, J.; Latzka, W.A.; Roberts, W.S.; Richter, M.; Jenkins, O.C.; et al. Estimation of human core temperature from sequential heart rate observations. Physiological measurement 2013, 34, 781. [Google Scholar]
- Buller, M.J.; Tharion, W.J.; Duhamel, C.M.; Yokota, M. Real-time core body temperature estimation from heart rate for first responders wearing different levels of personal protective equipment. Ergonomics 2015, 58, 1830–1841. [Google Scholar]
- Looney, D.P.; Buller, M.J.; Gribok, A.V.; Leger, J.L.; Potter, A.W.; Rumpler, W.V.; Tharion, W.J.; Welles, A.P.; Friedl, K.E.; Hoyt, R.W. Estimating resting core temperature using heart rate. Journal for the Measurement of Physical Behaviour 2018, 1, 79–86. [Google Scholar]
- Gillott, A.; Standen, P. Levels of anxiety and sources of stress in adults with autism. Journal of intellectual disabilities 2007, 11, 359–370. [Google Scholar]
- Srinivasan, S.M.; Pescatello, L.S.; Bhat, A.N. Current perspectives on physical activity and exercise recommendations for children and adolescents with autism spectrum disorders. Physical therapy 2014, 94, 875–889. [Google Scholar]
- Ogawa, H.; Yonezawa, Y.; Maki, H.; Sato, H.; Caldwell, W.M. A mobile phone-based safety support system for wandering elderly persons. In Proceedings of the The 26th Annual International Conference of the IEEE Engineering in Medicine and Biology Society. IEEE; 2004; Vol. 2, pp. 3316–3317. [Google Scholar]
- Dong, C.; Liu, Y.; Lumpkin, R.; Lankhorst, M.; Chen, D.; McWilliams, J.C.; Guan, Y. A scheme to identify loops from trajectories of oceanic surface drifters: An application in the Kuroshio Extension region. Journal of Atmospheric and Oceanic Technology 2011, 28, 1167–1176. [Google Scholar]
- Channell, M.M.; Loveall, S.J.; Conners, F.A. Strengths and weaknesses in reading skills of youth with intellectual disabilities. Research in developmental disabilities 2013, 34, 776–787. [Google Scholar]
- Koritsas, S.; Iacono, T. Secondary conditions in people with developmental disability. American Journal of Intellectual and Developmental Disabilities 2011, 116, 36–47. [Google Scholar]
- Apache. Http Server Project. https://httpd.apache.org, 2023. Accessed: 2023-07-28.
- MariaDB server. The open source relational database. https://mariadb.org, 2023. Accessed: 2023-07-28.
- Node.js. Open-source, cross-platform JavaScript runtime environment. https://nodejs.org, 2023. Accessed: 2023-07-28.
- php. A popular general-purpose scripting language that is especially suited to web development. https://www.php.net/, 2023. Accessed: 2023-07-28.
- Pluralsight. JavaScript. https://www.javascript.com/, 2023. Accessed: 2023-07-28.
- Mozilla. HTML: HyperText Markup Language. https://developer.mozilla.org/en-US/docs/Web/HTML, 2023. Accessed: 2023-07-28.
- Mozilla. CSS: Cascading Style Sheets. https://developer.mozilla.org/en-US/docs/Web/CSS, 2023. Accessed: 2023-07-28.
- Mozilla. Progressive web apps. https://developer.mozilla.org/en-US/docs/Web/Progressive_web_apps, 2023. Accessed: 2023-07-28.
- Supplementary Material:. Web items that were used as recommendation material to the people with ID who participated in the experimental evaluation.
- Munir, M.; Setiawan, W.; Prasetyo Nugroho, E.; Kusnendar, J.; Prasetya Wibawa, A. The Effectiveness of Multimedia in Education for Special Education (MESE) to Improve Reading Ability and Memorizing for Children with Intellectual Disability. International Journal of Emerging Technologies in Learning 2018, 13, 254–263. [Google Scholar] [CrossRef]
- The Media Futurist. Great Concept With Unfulfilled Promises: The Omron HeartGuide Blood Pressure Smartwatch Review. https://medicalfuturist.com/omron-heartguide-blood-pressure-smartwatch-review/, 2023. Accessed: 2023-07-28.
- Begara Iglesias, O.; Gómez Sánchez, L.E.; Alcedo Rodríguez, M.A. Do young people with Asperger syndrome or intellectual disability use social media and are they cyberbullied or cyberbullies in the same way as their peers? Psicothema 2019, 31, 30–37. [Google Scholar] [CrossRef]

















| Content General Categories | Content Detailed Categories |
|---|---|
| News | Timeliness & Weather-Forecast, Politics, Celebrities, Decoration & Fashion, Culture & Art, Sports, Environment, Architecture & Technology, Hygiene & Diet, World-News |
| Entertainment | Music, Movies, Dance, Theater, Paintings, Nature & Landscapes & Archaeological-Sites, Countries & Cities, Animals & Plants |
| Education | History & Archeology & Culture, Mathematics, Physics & Astronomy, People & Society & Ecology & Environment, Internet & IT, Biology, Chemistry, Vocational-Guidance, Geography & Geology, Language & Writing & Reading, Foreign-Languages, Literature, Theater & Art-History, Music-Theory |
| Creative Activities | Gymnastic & Dance, Pottery, Cooking & Pastry, Gardening, Knitting, Technology-Usage, Painting & Crafts, Musical-Instruments |
| Interactive Games | Assembling-Games & Puzzles, Number-Games, Crossword-Games, Riddles & Quizzes, Scientific-Fantasy, Adventure, Strategy, Sport-Games |
| Virtual Exploration | Museums & Temples & Archaeologies, City-Attractions, Natural-Landscapes, Art & Technology-Exhibitions |
| Module/Unit | Voice-controlled Virtual Assistant |
Emergencies & Alerts |
Support & Assistance |
Communication |
|---|---|---|---|---|
| Weather | X | |||
| Music | X | |||
| Radio | X | |||
| Video | X | |||
| Useful | X | |||
| Advices- Motivations | X | |||
| Entertainment | X | |||
| Phone calls | X | X | X | |
| SMS | X | X | ||
| Points of interest | X | |||
| Encyclopedia | X | |||
| Short answers | X | |||
| Chat | X | |||
| Reminders (general) | X | X | ||
| Reminders (medication) | X | X | ||
| S.O.S. Button | X | |||
| Vide ocalls | X | X | ||
| Sound Alerts | X | |||
| Automated Speech Recognition (ASR) | X | |||
| Text To Speech (TTS) | X | |||
| Open Street Maps | X | |||
| IID geo-tracking | X | X | ||
| Geolocation | X | X | ||
| Geocoding | X | X | ||
| Geofences | X | |||
| IID biometric data tracker | X | X |
| Data | Source |
|---|---|
| User’s geographic location | PWA + Smart Device GPS unit |
| Voice input | User |
| Weather | Visual Crossing Weather API https://www.visualcrossing.com |
| Wikipedia | MediaWiki API https://www.mediawiki.org/wiki/MediaWiki |
| Youtube | Youtube Data API https://developers.google.com/youtube/v3 |
| Geolocation (direct and reverse) |
Nominatim (Open-source geocoding with OpenStreetMap data) https://nominatim.org/ |
| Maps | OpenStreetMaps (Leaflet library) https://www.openstreetmap.org/ (https://leafletjs.com/) |
| Biometrics | SmartWatch |
| Automated Speech Recognition (ASR) Text To Speech |
Web Speech API https://developer.mozilla.org/en-US/docs/Web/API/Web_Speech_API |
| Points of Interest (POIs) |
Google places API https://developers.google.com/maps/documentation/places/web-service/overview OSM https://wiki.openstreetmap.org/wiki/Points_of_interest |
| User ID | Timeliness & Weather- Forecast | Sports | Animals & Plants | Music | Movies | Internet & IT | Cooking & Pastry | Painting & Crafts |
|---|---|---|---|---|---|---|---|---|
| 1 | I: High | I: Medium | I: Medium | I: High | I: High | I: High | I: Medium | I: High |
| U: High | U: Medium | U: High | U: Medium | U: Medium | U: High | U: Low | U: High | |
| 4 | I: Medium | I: High | I: High | I: High | I: High | I: High | I: High | I: High |
| U: Low | U: Medium | U: High | U: Medium | U: High | U: Medium | U: Medium | U: Medium | |
| 12 | I: Low | I: High | I: High | I: High | I: Low | I: High | I: High | I: High |
| U: Low | U: Medium | U: High | U: High | U: Medium | U: High | U: High | U: Medium |
| User ID | Timeliness & Weather- Forecast | Sports | Animals & Plants | Music | Movies | Internet & IT | Cooking & Pastry | Painting & Crafts |
|---|---|---|---|---|---|---|---|---|
| 1 | R: 1-15 | R: 16-25 | R: 31-40 | R: 46-60 | R: 61-75 | R: 76-90 | R: 91-100 | R: 106-120 |
| 1 | S: 12, 13, 14, 1, 2, 3, 5, 15 | S: 20, 17, 22, 23, 24, 18 | S: 32, 35, 36, 37, 38, 39, 40, 31, 33, 34 | S: 46-60 S: 46, 47, 48, 49, 53 | S: 61, 62, 63, 64, 65, 66, 73 | S: 79, 80, 76, 77, 78, 84, 85, 86, 81, 88 | S: 97 | S: 107, 108, 114, 109, 111, 110, 112, 113, 117 |
| 1 | U: 12, 13, 14, 1, 2, 3, 5, 15, 4, 7, 8, 9, 6, 10, 11 | U: 20, 17, 22, 23, 24, 18, 19, 29, 28, 30 | U: 32, 35, 36, 37, 38, 39, 40, 31, 33, 34, 41, 45, 42, 43, 44 | U: 46, 47, 48, 49, 53, 51, 56, 58, 60, 59 | U: 61, 62, 63, 64, 65, 66, 73, 67, 68, 69 | U: 79, 80, 76, 77, 78, 84, 85, 86, 81, 88, 82, 83, 87, 89, 90 | U: 97, 93, 100, 99, 104 | U: 107, 108, 114, 109, 111, 110, 112, 113, 117, 115, 116, 106, 118, 119, 120 |
| 4 | R: 1-15 | R: 16-25 | R: 31-40 | R: 46-60 | R: 61-75 | R: 76-90 | R: 91-100 | R: 106-120 |
| 4 | S: 5, 8 | S: 16, 22, 19, 25, 27 | S: 38, 39, 40, 41, 42, 43, 44, 45, 32, 37 | S: 50, 47, 52 | S: 65, 61, 62, 64, 66, 67, 68, 70 | S: 79, 80, 85 | S: 98, 99, 103, 104 | S: 115, 116, 109, 110, 118 |
| 4 | U: 5, 8, 4, 7, 13 | U: 16, 22, 19, 25, 27, 17, 18, 20, 29, 30 | U: 38, 39, 40, 41, 42, 43, 44, 45, 32, 37, 34, 35, 36, 31, 33 | U: 50, 47, 52, 54, 56, 57, 58, 60, 46, 49 | U: 65, 61, 62, 64, 66, 67, 68, 70, 69, 71, 72, 73, 74, 75, 63 | U: 79, 80, 85, 82, 83, 84, 81, 78, 89, 90 | U: 98, 99, 103, 104, 91, 92, 96, 101, 105, 102 | U: 115, 116, 109, 110, 118, 108, 111, 112, 113, 120 |
| 12 | R: 1-15 | R: 16-25 | R: 31-40 | R: 46-60 | R: 61-75 | R: 76-90 | R: 91-100 | R: 106-120 |
| 12 | S: 3, 4, 5 | S: 18, 22, 19, 20, 25 | S: 35, 37, 32, 31, 33, 34, 38, 39, 40, 41 | S: 60, 58, 56, 52, 53, 50, 59, 57, 49, 48, 54 | S: 62, 64, 65, 61, 63 | S: 76, 78, 77, 79, 80, 83, 85, 90 | S: 91, 93, 94, 96, 98, 100, 101, 105 | S: 119, 106, 107, 113, 118 |
| 12 | U: 3, 4, 5, 8, 13 | U: 18, 22, 19, 20, 25, 17, 21, 22, 27, 30 | U: 35, 37, 32, 31, 33, 34, 38, 39, 40, 41, 36, 42, 43, 44, 45 | U: 60, 58, 56, 52, 53, 50, 59, 57, 49, 48, 54, 55, 51, 46, 47 | U: 62, 64, 65, 61, 63, 66, 69, 67, 68, 72 | U: 76, 78, 77, 79, 80, 83, 85, 70 | U: 91, 93, 94, 96, 98, 100, 101, 105, 97, 92, 95, 99, 103, 104, 102 | U: 119, 106, 107, 113, 118, 108, 110, 111, 112, 114 |
Disclaimer/Publisher’s Note: The statements, opinions and data contained in all publications are solely those of the individual author(s) and contributor(s) and not of MDPI and/or the editor(s). MDPI and/or the editor(s) disclaim responsibility for any injury to people or property resulting from any ideas, methods, instructions or products referred to in the content. |
© 2023 by the authors. Licensee MDPI, Basel, Switzerland. This article is an open access article distributed under the terms and conditions of the Creative Commons Attribution (CC BY) license (https://creativecommons.org/licenses/by/4.0/).
