Submitted:
15 February 2026
Posted:
17 February 2026
You are already at the latest version
Abstract
Keywords:
1. Introduction
- prioritizing activities,
- measuring, monitoring, and reporting the condition of infrastructure,
- responding to failures,
- protecting against failures,
- mitigating the effects of failures.
2. Materials and Methods
2.1. Methods of Operation and Maintenance of the Quay

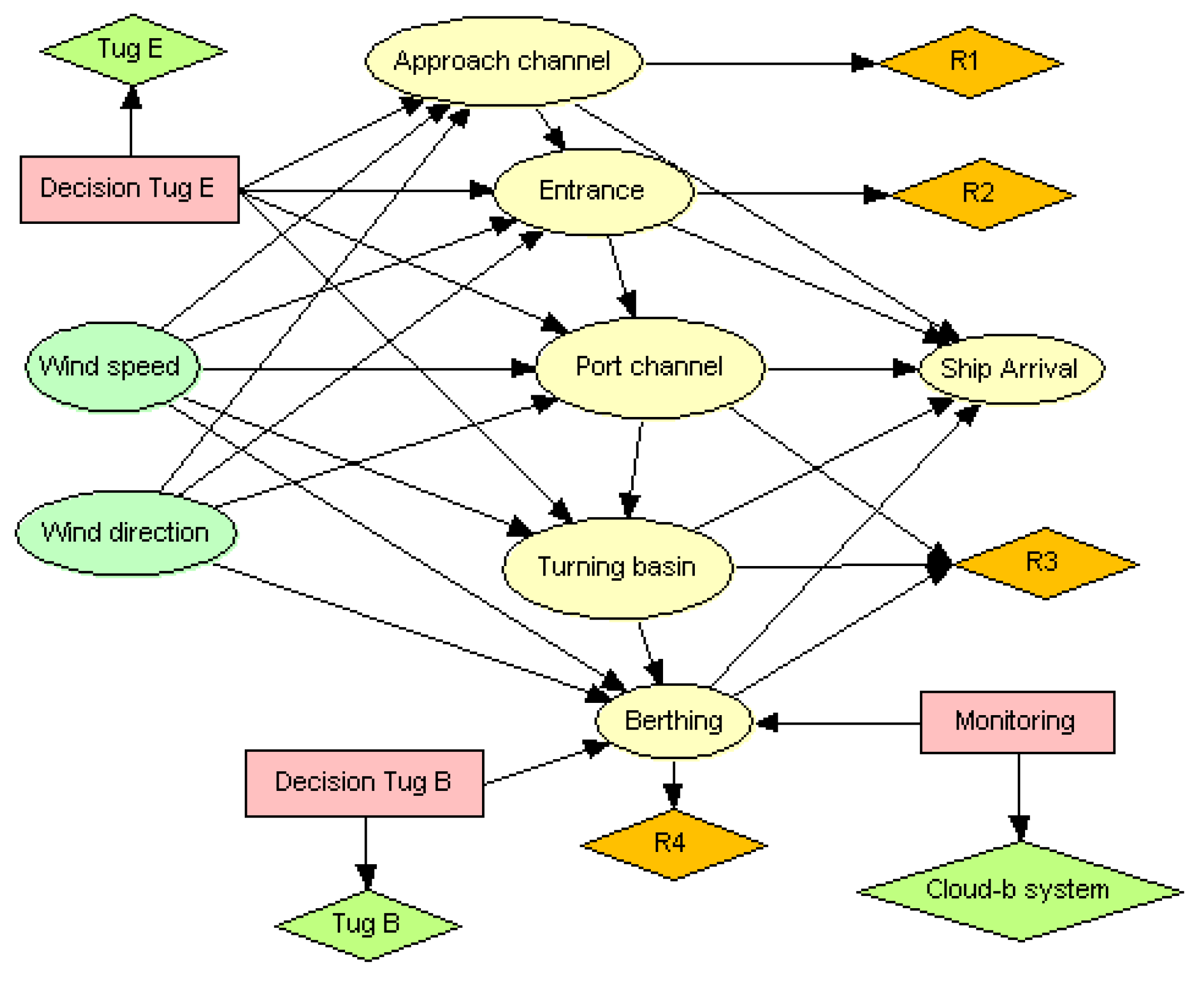
2.2. Risk Modelling Using the Bayesian Influence Diagram
3. Results
3.1. A Bayesian-Based Risk Model for Hydrotechnical Structure Failures in the Context of Ferry Maneuvering Operations
3.1.1. Influence Diagram of the Arrival of the Ro-Pax Ferry Stena Spirit Berthing at the Helskie II Quay in the Former Ferry Terminal
3.1.2. Influence Diagram of the Arrival of the Ro-Pax Ferry Stena Spirit Berthing at the Polskie Quay in the New Public Ferry Terminal
4. Discussion
- Nox = 6.35 kg/h;
- SO2 = 4.2 kg/h;
- CO = 3.5 kg/h;
- PM10 = 1.9 kg/h.
5. Conclusions
Funding
Conflicts of Interest
Abbreviations
| AIS | Automatic Identification System |
| AMS | Automatic Mooring System |
| BIM | Building Information Modeling |
| CHG | Greenhouse Gas Emissions |
| GIS | Geographic Information System |
| IAPH | International Association of Ports and Harbors |
| IMO | International Maritime Organization |
| PIANC | The World Association for Waterborne Transport Infrastructure |
| UNCTAD | United Nations Conference on Trade and Development |
References
- Vaca-Cabrero, J.; Domínguez Rastrojo, J.; GonzálezCancelas, N.; Camarero-Orive, A. Enhancing Sustainability in Port Infrastructure through Innovation: A Case Study of the Spanish Port System. Sustainability 2025, 17, 2593. [Google Scholar] [CrossRef]
- Brooke, J.; Giovando, J.; Bessone, G.; Kempmann, K. Climate Change Costs to Ports and Waterways. Scoping the Business Case Assessment for Investment in Adaptation. Permanent Task Group for Climate Change, PIANC Technical Note No. 2 – 2024.
- Gharehgozli, A. H.; Mileski, J.; Adams, A.; von Zharen, W. Evaluating a “wicked problem”: A conceptual framework on seaport resiliency in the event of weather disruptions. Technological Forecasting and Social Change 2017, 121, 65–75. [Google Scholar] [CrossRef]
- Balbi, A.; Kammouh, O.; Cimellaro, G.P.; Repetto, M.P. Resilience framework for sea-port infrastructure under extreme wind. Cities and Structures 2025, 4, 96–116. [Google Scholar]
- Balbi, A.; Repetto, M. P.; Kammouh, O.; Cimellaro, G.P. Resilience Framework for Seaport Infrastructure. In book: Theory and Application Maintenance, Safety, Risk, Management and Life-Cycle Performance of Bridges; Available online: https://www.taylorfrancis.com/chapters/edit/10.1201/9781315189390-262/resilience-framework-seaport-infrastructure-theory-application-balbi-repetto-kammouh-cimellaro.
- Mohsendokht, M.; Kontovas, C.; Chang, C. H.; Qu, Z.; Li, H.; Yang, Z. Resilience analysis of seaports: a critical review of development and research directions. Maritime Policy & Management 2025, 1–36. [Google Scholar] [CrossRef]
- Building Capacity to Manage Risks and Enhance Resilience. Resilient Maritime Logistics UN Trade and Development (UNCTAD) guidebook. Available online: https://resilientmaritimelogistics.unctad.org/guidebook/21-defining-port-resilience (accessed on 04.02.2025).
- Cuong, T.N.; You, S.-S.; Long, L.N.B.; Kim, H.-S. Seaport Resilience Analysis and Throughput Forecast Using a Deep Learning Approach: A Case Study of Busan Port. Sustainability 2022, 14, 13985. [Google Scholar] [CrossRef]
- Issa Zadeh, S.B.; López Gutiérrez, J.S.; Esteban, M.D.; Fernández-Sánchez, G.; Garay-Rondero, C.L. Scope of the Literature on Efforts to Reduce the Carbon Footprint of Seaports. Sustainability 2023, 15, 8558. [Google Scholar] [CrossRef]
- Zukowska, S. Concept of green ports. Case study of the seaport in Gdynia. Transport Geography Papers of Polish Geographical Society 2020, 23(3), 61–68. [Google Scholar] [CrossRef]
- Roubos, A. A.; de Lange, D.; Duffy, K.; van der Wal, E.; Jaspers Focks, D.-J.; Gavin, K. G. Towards sustainable port infrastructure by performing full scale pile load tests. In Proceedings of the 35th PIANC World Congress 2024; Cape Town, South Africa, Schoonees, J. S., Ed.; 29 April 2024; pp. 967–972. [Google Scholar]
- Cocuzza, E.; Ignaccolo, M.; Marinacci, C.; Ricci, S.; Twrdy, E.; Zanne, M. Sustainable Strategies for Ports and Maritime logistics: A Methodological Approach to Green Transition. Sustainability 2025, 17, 5739. [Google Scholar] [CrossRef]
- Kelmalis, A.; Dimou, A.; Lekkas, D.F.; Vakalis, S. Cold Ironing and the Study of RES Utilization for Maritime Electrification on Lesvos Island Port. Environments 2024, 11, 84. [Google Scholar] [CrossRef]
- Yun, P.; Li, X.; Wang, W.; Liu, K.; Li, C. A simulation-based research on carbon emission mitigation strategies for green container terminals. Ocean Eng. 2018, 163, 288–298. [Google Scholar] [CrossRef]
- Ziemska, M.; Plodzik, E.; Falkowska, M. Comparative Analysis of Ports Practices and Activities in the Tri-City and China. TransNav, the International Journal on Marine Navigation and Safety of Sea Transportation 2019, 13(3), 641–646. [Google Scholar] [CrossRef]
- Gerigk, M. Interference between land and sea logistics systems. Multifunctional building system design towards autonomous integrated transport infrastructure. TransNav, the International Journal on Marine Navigation and Safety of Sea Transportation 2022, 16(3), 439–446. [Google Scholar] [CrossRef]
- Abramowicz-Gerigk, T.; Burciu, Z.; Gerigk, M.K.; Jachowski, J. Monitoring of Ship Operations in Seaport Areas in the Sustainable Development of Ocean–Land Connections. Sustainability 2024, 16, 597. [Google Scholar] [CrossRef]
- Port of Gdynia. Available online: https://www. port.gdynia.pl (accessed on 4 February 2026).
- Abramowicz-Gerigk, T.; Gerigk, M.K.; Hapke, L.; Tetfejer, K. Cloud-based system for monitoring loads generated on the quay wall by ship propeller jets. Marine Structures 2024, 93, 103517. [Google Scholar] [CrossRef]
- VesselFinder. Available online: https://www.vesselfinder.com (accessed on 11.01.2026).
- HuginExpert. Available online: https://www.hugin.com/tag/bayesian-network (accessed on 03.11.2025).
- Yan, K.; Zhang, S.; Oh, J.; Seo, D.-W. A Review of Progress and Applications of Automated Vacuum Mooring Systems. J. Mar. Sci. Eng. 2022, 10, 1085. [Google Scholar] [CrossRef]
- Kołakowski, P.; Rutkowski, G.; Łebkowski, A. Reliability Evaluation of Electrochemical Energy Storage Systems Supplying the Ship’s Main Propulsion System. TransNav, the International Journal on Marine Navigation and Safety of Sea Transportation 2023, 17(1), 87–94. [Google Scholar]
- Kosek, W.; Chamier-Gliszczynski, N.; Królikowski, T. Smart ports in Poland: The digital transformation of maritime logistics on the example of the ports of Gdańsk, Gdynia, and Szczecin–Swinoujście. Procedia Computer Science 2025, 270, 5318–5328. [Google Scholar] [CrossRef]
- Devi, P.; Kizielewicz, B.; Guleria, A.; Shekhovtsov, A.; Wątróbski, J.; Królikowski, T.; Więckowski, J.; Sałabun, W. Decision Support in Selecting a Reliable Strategy for Sustainable Urban Transport Based on Laplacian Energy of T-Spherical Fuzzy Graphs. ENERGIES 2022, 15(14), 4970. [Google Scholar] [CrossRef]










| Risk control option | Description | Cost [k€] |
|---|---|---|
| Tug E | Tugboat assistance when entering and leaving the port | 1.4 |
| Tug B | Tugboat assistance when berthing and unberthing | 0.3 |
| Cloud-based system | Daily depreciation and maintenance costs of cloud-based monitoring system | 0.01 |
| Symbol | Description of failure | Consequences Losses [k€] |
|---|---|---|
| R1 | Grounding or collision in the approach channel | 10 |
| R2 | Collision with a port head or breakwater when entering the port | 100 |
| R3 | Allision with a hydraulic structure during: passing through port channels, turning in the turning basin, berthing |
10 10 5 |
| R4 | Seabed protection failure | 25 |
| Wind | Tug E | Tug B | Monitoring System | R1 | R2 | R3 | R4 | EU | |
|---|---|---|---|---|---|---|---|---|---|
| 7 B | Transverse | ||||||||
| % | % | k€ | k€ | k€ | k€ | k€ | k€ | k€ | k€ |
| 10 | 30 | 0 | 0.0 | 0 | 0.23 | 2.48 | 1.19 | 2.35 | 6.24 |
| 10 | 30 | 0.0 | 0.0 | 0.01 | 0.23 | 2.48 | 1.19 | 0.23 | 3.42 |
| 100 | 100 | 0.0 | 0.0 | 0 | 3.00 | 33.50 | 6.82 | 5.01 | 48.33 |
| 100 | 100 | 0.0 | 0.0 | 0.01 | 3.00 | 33.50 | 6.08 | 2.81 | 45.40 |
| 100 | 100 | 1.4 | 0.3 | 0.01 | 0.10 | 1.19 | 0.16 | 0.16 | 3.32 |
| 0 | 0 | 0.0 | 0.0 | 0.0 | 1.0E-3 | 1.0E-4 | 0.75 | 2.25 | 3.30 |
| 0 | 0 | 0.0 | 0.0 | 0.01 | 1.0E-3 | 1.0E-4 | 2.5E-4 | 1.5E-4 | 0.01 |
| Wind | Tug E | Tug B | R1 | R2 | R3 | EU | |
|---|---|---|---|---|---|---|---|
| 7 B | Transverse | ||||||
| % | % | k€ | k€ | k€ | k€ | k€ | k€ |
| 10 | 30 | 0 | 0.0 | 0.23 | 2.48 | 0.47 | 3.17 |
| 100 | 100 | 0.0 | 0.0 | 3.00 | 33.50 | 5.05 | 41.55 |
| 100 | 100 | 1.4 | 0.0 | 0.10 | 1.19 | 2.58 | 5.27 |
| 100 | 100 | 1.4 | 0.3 | 0.10 | 1.19 | 0.21 | 3.20 |
| 0 | 0 | 0.0 | 0.0 | 1.0E-4 | 1.0E-3 | 2E-4 | 1.3E-4 |
| Wind | Tug E |
Tug B |
Berth | Monitoring System |
R1 | R2 | R3 | R4 | EU | ΔEU | δEU | |
|---|---|---|---|---|---|---|---|---|---|---|---|---|
| 7 B | Trans- verse |
|||||||||||
| % | % | k€ | k€ | k€ | k€ | k€ | k€ | k€ | k€ | k€ | % | |
| 10 | 30 | 0.0 | 0.0 | Helskie II | 0 | 0.23 | 2.48 | 1.19 | 2.35 | 6.24 | 3.07 | 49 |
| 0.01 | 0.23 | 2.48 | 1.19 | 0.23 | 3.42 | 0.25 | 7 | |||||
| Public Ferry Terminal | - | 0.23 | 2.48 | 0.47 | - | 3.17 | ||||||
| 100 | 100 | 0.0 | 0.0 | Helskie II | 0 | 3.00 | 33.50 | 6.82 | 5.01 | 48.33 | 6.78 | 14 |
| Public Ferry Terminal | - | 3.00 | 33.50 | 5.05 | - | 41.55 | ||||||
| 1.4 | 0.3 | Helskie II | 0.01 | 0.10 | 1.19 | 0.16 | 0.16 | 3.32 | 0.12 | 4 | ||
| Public Ferry Terminal | - | 0.10 | 1.19 | 0.21 | - | 3.20 | ||||||
| 0 | 0 | 0.0 | 0.0 | Helskie II | 0.0 | 1.0E-3 | 1.0E-4 | 0.75 | 2.25 | 3.30 | 3.30 | 99.996 |
| 0.01 | 1.0E-3 | 1.0E-4 | 2.5E-4 | 1.5E-4 | 0.01 | 0.01 | 98.7 | |||||
| Public Ferry Terminal | - | 1.0E-4 | 1.0E-3 | 2E-4 | - | 1.3E-4 | ||||||
| Parameter | Stena Spirit | Stena Estelle Stena Ebba |
|---|---|---|
| Length [m] | 168 | 240 |
| Breadth [m] | 28 | 28 |
| Depth [m] | 6.7 | 6.4 |
Disclaimer/Publisher’s Note: The statements, opinions and data contained in all publications are solely those of the individual author(s) and contributor(s) and not of MDPI and/or the editor(s). MDPI and/or the editor(s) disclaim responsibility for any injury to people or property resulting from any ideas, methods, instructions or products referred to in the content. |
© 2026 by the authors. Licensee MDPI, Basel, Switzerland. This article is an open access article distributed under the terms and conditions of the Creative Commons Attribution (CC BY) license (http://creativecommons.org/licenses/by/4.0/).