Submitted:
18 February 2026
Posted:
19 February 2026
You are already at the latest version
Abstract
Keywords:
1. Introduction
2. Literature Review and Hypothesis Development
2.1. Theoretical Background
2.2. Identification of Research Variables and Hypotheses Development
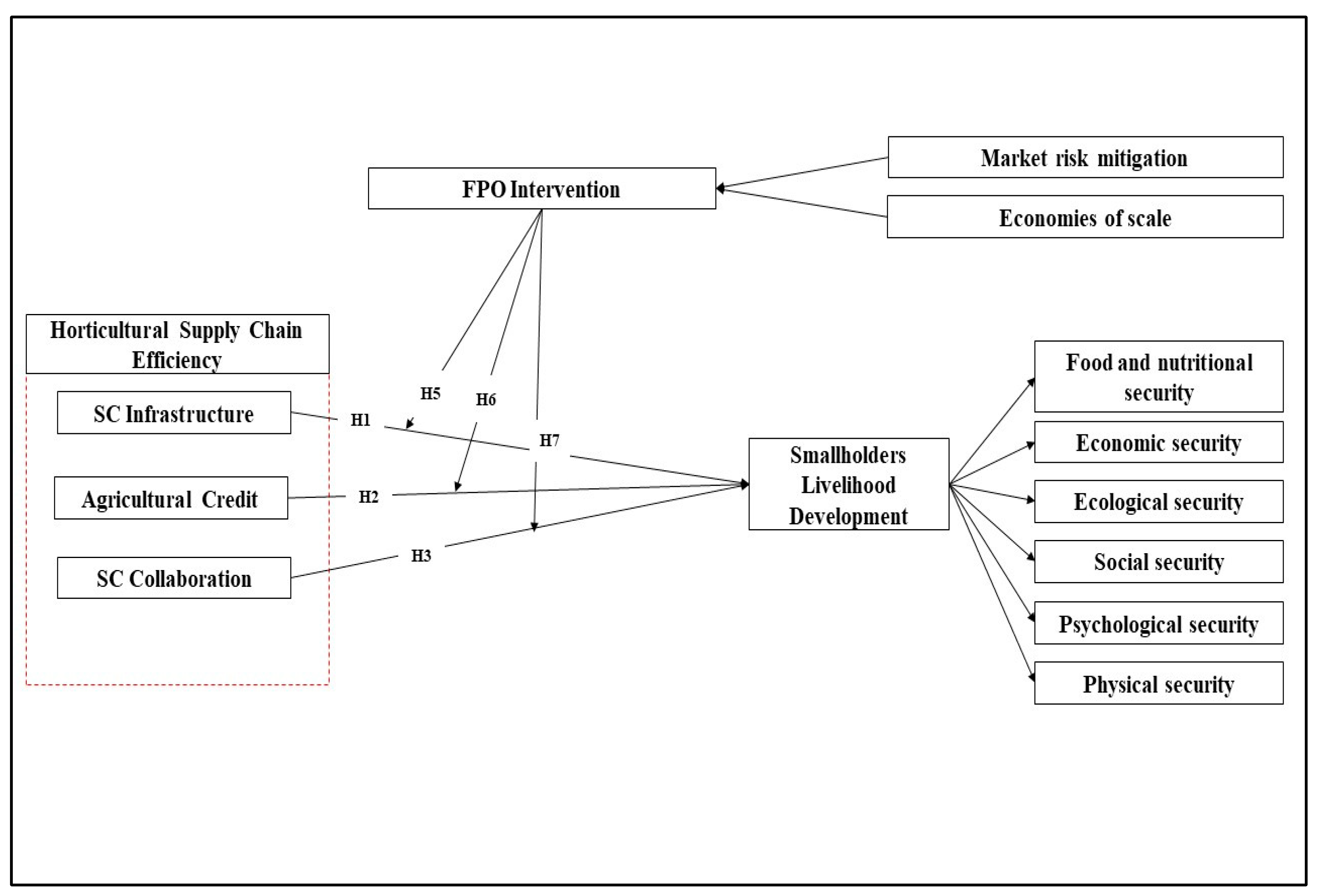
2.2.1. Horticultural Supply Chain Efficiency, Smallholders’ Livelihood Development and Farmer Producer Organization Intervention
3. Research Methodology
3.1. Measures with Face and Language Validity
4. Data Analysis and Findings
4.1. Final Study
4.1.1. Measurement Model
4.1.2. Discriminate Validity
4.1.3. Structural Model
4.1.4. Coefficient Determination (R2) & Predictive Relevance (Q2) Analysis
4.2. Common Method Variance (CMV)/ Common Method Bias (CMB
5. Discussion
- FPOs face challenges in obtaining financial resources, market access, infrastructure support, autonomy, information, training, and extension services due to their infancy, ranging from one to three years. It requires time for farmers to register with FPOs to receive equity for routine operations. Due to the low or no equity grants, financing, and credit extended by institutions, the majority of FPOs function exclusively on shareholding price money. The majority of producers obtain financing through the Kishan Credit Card (KCC).
- Through a variety of schemes, machinery, conservatories, and polyhouses are made available to specific producers. Farmers frequently remit exorbitant charges to local leasing agencies for the basic infrastructure. Although FPOs refer to a geographical or regional aggregation, farmers and land are not more closely located in the region, which increases the cost for farmers to utilise the readily available common infrastructure. In areas with fragmented landholdings, uniting farmers into a cohesive FPO presents a hurdle. This fragmentation can hinder economies of scale, hamper collective farming practices, and weaken their bargaining power for both input costs and output prices. Although FPOs rely on various initiatives or subsidies to gain access to critical infrastructure, the majority of them possess transportation facilities but do not have cold chain facilities. Further, not all farmers have access to irrigation facilities; rather, they depend on reservoirs, rivers, or ponds.
- Limited institutional support poses a significant challenge to FPOs to navigate complexities and achieve long-term success.
- The limited technical acumen of FPO members concerning modern farming methods hinders the maximisation of productivity.
- The hilli tarreins and locations of FPOs creates problem to access markets with increased cost.
- Building strong, reliable market linkages and a lack of collective bargaining power in securing fair pricing for their produce remain key challenges for FPOs.
- Mostly, FPOs don’t find local organized sectors profitable, hence sell their products at higher prices in the local unorganized market, which increases the wastage and reduces quality.
- Most of the FPOs in Tripura operate in a supply-driven market at a lower farm gate price, instead of a demand-driven market. However, in a few instances, FPOs sell their products sometimes in foreign markets like Singapore and Dubai at twice or thrice the value of the local market.
- FPOs have immense potential to empower farmers, but with limited governance, leadership and technical skills, makes it vulnerable to internal conflicts. This leads to dysfunction and missing opportunities for collective growth.
- Caste divisions can further creates ingrained hierarchy with trust issues among members, leading to ineffectiveness of FPOs. Scepticism and reluctance to new technology create another level of obstacles compared to Traditional farming practices that have passed down through generations as a sign of cultural norms [109,110,111].
5.1. Theoretical Implications
5.2. Policy Implications
6. Conclusion & Future Scope
Author Contributions
Funding
Conflicts of Interest
Appendix A. Instrument Items
Appendix A.1
| Variables | Item No | Items | Source (s) |
| Independent Variable (Horticultural Supply Chain Efficiency-HSCE) | |||
| SC Infrastructure (HSCE1) | HSCE1.1 | I have required access to input-based infrastructure (Seed, Fertiliser, pesticides, Farm Equipment, and machinery). | [118] |
| HSCE1.2 | I am satisfied with the access to resource-based infrastructure (Irrigation, electricity). | ||
| HSCE1.3 | I feel satisfied with my access to Physical infrastructure (Road connectivity, Transport, Storage, Processing, and Preservative). | ||
| HSCE1.4 | My access to training and skill development centres makes me feel satisfied. | ||
| Agricultural Credit (HSCE2) | HSCE2.1 | I prefer to take a loan from institutional sources for agricultural credit. | [119] |
| HSCE2.2 | Getting a loan is easier from non-institutional sources than from an institutional source as agricultural credit. | ||
| HSCE2.3 | I feel the rate of interest in Agri-finance is minimal and affordable. | ||
| HSCE2.4 | Banks disburse the credit whenever I require it (pre and post-harvest operations). | ||
| HSCE2.5 | I feel government policies and procedures towards agricultural credit are satisfactory. | ||
| SC Collaboration (HSCE3) | HSCE3.1 | I receive relevant information on demand, price, and place of sale through supply chain collaboration. | [120] |
| HSCE3.2 | I receive information regarding promotion events through supply chain collaboration. | ||
| HSCE3.3 | Collaboration gives me the opportunity for a new variety of horticultural product development. | ||
| HSCE3.4 | Collaboration helps me to access the latest agricultural technology. | ||
| HSCE3.5 | Collaboration gives me delivery status and tracking of goods in transit. | ||
| HSCE3.6 | I keep myself updated with weather information. | [120] | |
| HSCE3.7 | I avoid crop loss using necessary technical information (latest farming equipment and other Agri-related information on time). | ||
| Moderating Variable (FPOIntervention) | |||
| Market risk mitigation (FPOI1) | FPOI1.1 | FPO helps me increase equitable access to established markets for a fair price for my produce. | [121] |
| FPOI1.2 | FPO helps me increase the bargaining power for my products in the market. | ||
| FPOI1.3 | I am satisfied with FPO for Protecting me from the exploitation of intermediaries. | [122] | |
| FPOI1.4 | I am satisfied with FPO for Protecting me from seasonal and non-seasonal price fluctuations. | [123] | |
| FPOI1.5 | I feel satisfied when the government purchases my produce as an intermediary. | [124] | |
| Economies of scale (FPOI2) | FPOI2.1 | FPO helps me in attaining increased productivity in my field through training, development & extension service. | [121] |
| FPOI2.2 | I am satisfied with the increased return for my produce through FPO. | [123] | |
| FPOI2.3 | I am satisfied with FPO for lowering transportation costs. | ||
| FPOI2.4 | FPO helps me in saving time. | ||
| FPOI2.5 | FPO helps me in lowering input & production costs. | ||
| Dependent Variable (Smallholders Livelihood Development) | |||
| Food and nutritional security (SLD1) | SLD1.1 | I feel satisfied that horticulture provides food for my family and me throughout the year. | [125] |
| SLD1.2 | The quality of food available to my family and me makes me feel secure. | ||
| SLD1.3 | I am getting an affordable, balanced diet for my family members and me. | ||
| Economic security (SLD2) | SLD2.1 | I get maximum and stabilised income through farming. | [125] |
| SLD2.2 | I am able to diversify my income through horticultural production. | ||
| SLD2.3 | I am able to save money for my family’s future. | ||
| SLD2.4 | E- The horticultural production ensures my family’s employment. | ||
| Ecological security (SLD3) | SLD3.1 | I am able to use water efficiently. | [125] |
| SLD3.2 | I reuse the horticultural wastage for farming. | ||
| SLD3.3 | I use a minimum amount of chemical fertiliser and pesticides for horticultural production. | ||
| SLD3.4 | I am able to maintain soil fertility and soil health through diversified farming. | ||
| Social security (SLD4) | SLD4.1 | Practicing horticulture production gives me good recognition in the society. | [125] |
| SLD4.2 | I am able to coordinate with government or extension agencies through horticulture. | ||
| SLD4.3 | I am satisfied with the increased coordination with other stakeholders. | ||
| Psychological security (SLD5) | SLD5.1 | I find myself improving my knowledge and skills in horticulture production. | [125] |
| SLD5.2 | Experience in Horticultural production improves my confidence to try new ideas on my farm and interact with others. | ||
| SLD5.3 | Horticulture has created demand among farmers to visit my farm and seek my advice. | ||
| SLD5.4 | I am able to overcome my stress condition through horticultural produce with an increased return. | ||
| Physical security (SLD6) | SLD6.1 | My piece of land for horticulture practice makes me feel secure. | [125] |
| SLD6.2 | My pieces of farm machinery for horticulture practice are a means of security for me. | ||
| SLD6.3 | The availability of an irrigation facility for my land makes me feel secure. | ||
| SLD6.4 | I feel secure in having a logistic infrastructure for marketing my horticultural produce. | ||
| Total Variance Explained | ||||||
|---|---|---|---|---|---|---|
| Component | Initial Eigenvalues | Extraction Sums of Squared Loadings | ||||
| Total | % of Variance | Cumulative % | Total | % of Variance | Cumulative % | |
| 1 | 20.531 | 22.951 | 22.951 | 20.531 | 22.951 | 22.951 |
| 2 | 4.861 | 5.434 | 28.385 | |||
| 3 | 4.242 | 4.742 | 33.126 | |||
| 4 | 3.767 | 4.211 | 37.338 | |||
| 5 | 3.678 | 4.112 | 41.450 | |||
| 6 | 3.407 | 3.808 | 45.258 | |||
| 7 | 3.029 | 3.386 | 48.644 | |||
| 8 | 2.803 | 3.133 | 51.777 | |||
| 9 | 2.656 | 2.969 | 54.746 | |||
| 10 | 2.327 | 2.602 | 57.348 | |||
| 11 | 2.167 | 2.423 | 59.770 | |||
| 12 | 2.022 | 2.260 | 62.030 | |||
| 13 | 1.970 | 2.202 | 64.232 | |||
| 14 | 1.857 | 2.076 | 66.308 | |||
| 15 | 1.787 | 1.998 | 68.306 | |||
| 16 | 1.737 | 1.942 | 70.248 | |||
| 17 | 1.622 | 1.813 | 72.061 | |||
| 18 | 1.580 | 1.766 | 73.827 | |||
| 19 | 1.545 | 1.727 | 75.555 | |||
| 20 | 1.472 | 1.645 | 77.200 | |||
| 21 | 1.394 | 1.559 | 78.759 | |||
| 22 | 1.356 | 1.516 | 80.275 | |||
| 23 | 1.230 | 1.375 | 81.650 | |||
| 24 | 1.185 | 1.325 | 82.975 | |||
| 25 | 1.145 | 1.279 | 84.254 | |||
| 26 | 1.096 | 1.225 | 85.480 | |||
| 27 | 1.029 | 1.150 | 86.630 | |||
| 28 | 1.013 | 1.133 | 87.763 | |||
| 29 | .996 | 1.113 | 88.876 | |||
| 30 | .933 | 1.043 | 89.919 | |||
| 31 | .878 | .982 | 90.900 | |||
| 32 | .855 | .956 | 91.856 | |||
| 33 | .850 | .950 | 92.807 | |||
| 34 | .776 | .867 | 93.674 | |||
| 35 | .739 | .827 | 94.501 | |||
| 36 | .683 | .763 | 95.264 | |||
| 37 | .665 | .744 | 96.008 | |||
| 38 | .612 | .684 | 96.692 | |||
| 39 | .574 | .641 | 97.333 | |||
| 40 | .535 | .598 | 97.931 | |||
| 41 | .509 | .569 | 98.500 | |||
| 42 | .460 | .515 | 99.015 | |||
| 43 | .448 | .501 | 99.515 | |||
| 44 | .434 | .485 | 100.000 | |||
| Extraction Method: Principal Component Analysis. | ||||||
References
- Kapil, S. Agri Share in GDP Hit 20% after 17 Years: Economic Survey. Down To Earth. 2021. Available online: https://www.downtoearth.org.in/news/agriculture/agri-share-in-gdp-hit-20-after-17-years-economic-survey-75271.
- Ministry of Agriculture; Farmers Welfare (MoAFW). Horticulture Overview. Government of India. 2020. Available online: https://www.agricoop.gov.in/en/divisiontype/horticulture.
- Government of India (GoI). Agricultural Statistics at a Glance 2021; Ministry of Agriculture & Farmers Welfare: New Delhi, India, 2021; Available online: www.agricoop.nic.in.
- Karabhari, R.B.; Patil, R.M. Strengthening Rural Livelihood through Nutrition Gardening. Indian Journal of Applied Research 2015, 5, 4. [Google Scholar]
- Government of Tripura. Annual State Plan 2021–2022; Planning Department, Government of Tripura: Agartala, India, 2021. [Google Scholar]
- Weinberger, K.; Lumpkin, T.A. Diversification into Horticulture and Poverty Reduction: A Research Agenda. World Development 2007, 35, 1464–1480. [Google Scholar] [CrossRef]
- Keatinge, J.D.H.; Virchow, D.; Schreinemachers, P. Horticulture for Sustainable Development: Evidence for Impact of International Vegetable Research and Development. Acta Horticulturae 2018, 1205, 179–190. [Google Scholar] [CrossRef]
- PNBIndia. Horticulture in Tripura . 2015. Available online: https://slbctripura.pnbindia.in/pdf/Horticulture_Tripura.pdf.
- GoI MIDH. Mission for Integrated Development of Horticulture (MIDH) Guidelines; Ministry of Agriculture & Farmers Welfare: New Delhi, India, 2014; Available online: http://www.midh.gov.in/PDF/MIDH_Guidelines(final).pdf.
- RBI. Supply Chain Dynamics and Food Inflation in India . 2019. Available online: https://www.researchgate.net/publication/348993994_Supply_Chain_Dynamics_and_Food_Inflation_in_India.
- Jayalath, M.M.; Ratnayake, R.C.; Perera, H.N.; Thibbotuwawa, A. Waste minimization and performance improvement in vegetable supply chains: A case study from a developing economy. In Proceedings of the 8th International Conference on Business and Industrial Research (ICBIR 2023); IEEE: Bangkok, Thailand, 2023; pp. 948–953. [Google Scholar]
- Islam, M.; Mukherjee, D.; Jena, L.K.; Chakraborty, S.; Hasan, K.K.; Debnath, R. Antecedents of livelihood development using cold chains in the horticultural sector of emerging markets: A systematic literature review. Horticulturae 2022, 8, 1196. [Google Scholar] [CrossRef]
- Dastagiri, M.B.; Ganesh Kumar, B.; Hanumanthaiah, C.V.; Paramsivam, P.; Sidhu, R.S.; Sudha, M.; Mandal, S.; Singh, B.; Chand, K. Marketing efficiency of India’s horticultural commodities under different supply chains. Outlook on Agriculture 2012, 41, 271–278. [Google Scholar] [CrossRef]
- PIB Delhi, & NSO Consumer Price Index Numbers on Base 2012 = 100 for Rural, Urban and Combined for the Month of June 2022. 2022. Available online: https://pib.gov.in.
- Bhagat, D. Some Aspects Concerning Supply Chain of High Value Agricultural Commodities and Smallholders in Garo Hills of Meghalaya . Ph.D. Thesis, Gauhati University, Guwahati, India, 2012. [Google Scholar]
- Kaldate, R.; Singh, S.K.; Guleria, G.; Soni, A.; Naikwad, D.; Kumar, N.; Meshram, S.; Rana, M. Current approaches in horticultural crops to mitigate the effect of drought stress. In Stress Tolerance in Horticultural Crops; Elsevier: Amsterdam, The Netherlands, 2020; pp. 213–240. [Google Scholar] [CrossRef]
- PIB MoAFW. Horticulture sector can play an important role in doubling farmers’ income. 2021. Available online: https://pib.gov.in/PressReleaseIframePage.aspx?PRID=1717447.
- Viswanadham, N. Can India Be the Food Basket for the World? Working Paper; Indian School of Business: Hyderabad, India, 2007; Available online: https://www.csa.iisc.ac.in/~nv/Mypublications/2005-06publications/Thoughtlaedrshippapers/canIndiabethefoodbasket.pdf.
- Kumar, K.K. A study on supply chain management in the Indian horticulture sector: Issues and challenges. Indian Journals 2020, 10, 45–53. [Google Scholar]
- Halder, P.; Pati, S. A need for paradigm shift to improve supply chain management of fruits and vegetables in India. Asian Journal of Agriculture and Rural Development 2011, 1, 1–20. [Google Scholar]
- Negi, S. Developing a Framework to Improve Supply Chain Efficiency of Fruits and Vegetables Sector . Ph.D. Thesis, University of Petroleum and Energy Studies, Dehradun, India, 2018. [Google Scholar]
- NAFPO. State of Sector Report: Farmer Producer Organisations in India; NAFPO: New Delhi, India, 2022; Available online: https://www.nafpo.in/wp-content/uploads/2022/07/SOFPO_Report_(06-07-22)_Hi-res_WCM.pdf.
- Auty, R. Sustaining Development in Mineral Economies: The Resource Curse Thesis; Routledge: London, UK, 1993. [Google Scholar] [CrossRef]
- Auty, R. Resource-Based Industrialisation: Sowing the Oil in Eight Developing Countries; Clarendon Press: Oxford, UK, 1990. [Google Scholar]
- Busse, M.; Gröning, S. The resource curse revisited: Governance and natural resources. Public Choice 2013, 154, 1–20. [Google Scholar] [CrossRef]
- Cappelen, A.W.; Fjeldstad, O.H.; Mmari, D.; Sjursen, I.H.; Tungodden, B. Understanding the resource curse: A large-scale experiment on corruption in Tanzania. Journal of Economic Behavior & Organization 2021, 183, 129–157. [Google Scholar] [CrossRef]
- Iimi, A. Escaping from the resource curse: Evidence from Botswana and the rest of the world. IMF Staff Papers 2007, 54, 663–699. [Google Scholar] [CrossRef]
- Kelley, J. China in Africa: Curing the resource curse with infrastructure and modernisation. Sustainable Development Law & Policy 2012, 12, 35–41. Available online: http://digitalcommons.wcl.american.edu/sdlp.
- Konijn, P. Chinese resources-for-infrastructure (R4I) swaps: An escape from the resource curse? South African Institute of International Affairs. 2014. Available online: www.saiia.org.za.
- McPhail, K. Global governance challenges in industry sectors and supply chains: Contributing to sustainable development through multi-stakeholder processes—Practical steps to avoid the “resource curse”. Corporate Governance 2008, 8, 471–481. [Google Scholar] [CrossRef]
- Poncian, J. Extractive resource ownership and the subnational resource curse: Insights from Tanzania. The Extractive Industries and Society 2019, 6, 332–342. [Google Scholar] [CrossRef]
- Wenar, L. Property rights and the resource curse. Philosophy & Public Affairs 2008, 36, 2–32. [Google Scholar] [CrossRef]
- Shah, A. Natural resources and chronic poverty in India: Interface and policy imperatives. In Environment and Development Economics: Essays in Honour of Sir Partha Dasgupta; Oxford University Press: Oxford, UK, 2014; p. 359. [Google Scholar] [CrossRef]
- Alimov, A.; Boldyreva, S.B.; Alimov, A.K.; Adilchaev, R.T.; Idzhilova, D.V.; Chadlaeva, N.E. On the development of cluster theory. International Journal of Management 2020, 11, 749–759. [Google Scholar] [CrossRef]
- Ayele, G.; Moorman, L.; Wamisho, K.; Zhang, X. Infrastructure and cluster development: A case study of handloom weavers in Ethiopia. International Food Policy Research Institute. 2010. Available online: http://www.ifpri.org.
- Porter, M.E. Clusters and the new economics of competition. Harvard Business Review 1998, 76, 77–90. [Google Scholar]
- Swords, J. Michael Porter’s cluster theory as a local and regional development tool: The rise and fall of cluster policy in the UK. Local Economy 2013, 28, 369–383. [Google Scholar] [CrossRef]
- Lan, W.; Zhangliu, W. Research on the governance of industrial clusters. In Future Wireless Networks and Information Systems; Springer: Berlin, Germany, 2012; pp. 395–401. [Google Scholar] [CrossRef]
- Chambers, R. From PRA to PLA and Pluralism: Practice and Theory; Institute of Development Studies: Brighton, UK, 2007; Available online: www.ids.ac.uk/ids/bookshop.
- Merton, R.K. The focused interview and focus groups: Continuities and discontinuities. Public Opinion Quarterly 1987, 51, 550–566. [Google Scholar] [CrossRef]
- Van der Vorst, J.G.A.J.; Beulens, A.J.M. Identifying sources of uncertainty to generate supply chain redesign strategies. International Journal of Physical Distribution & Logistics Management 2002, 32, 409–430. [Google Scholar] [CrossRef]
- Kumar, K. A study on supply chain management in Indian horticulture sector. ITIHAS—The Journal of Indian Management 2019, 45–53. [Google Scholar]
- Gardas, B.B.; Raut, R.D.; Narkhede, B. Evaluating critical causal factors for post-harvest losses in the fruit and vegetables supply chain in India using the DEMATEL approach. Journal of Cleaner Production 2018, 199, 47–61. [Google Scholar] [CrossRef]
- Rais, M.; Sheoran, A. Scope of supply chain management in fruits and vegetables in India. Journal of Food Processing & Technology 2015, 6, 1–7. [Google Scholar]
- Negi, S. Supply chain efficiency framework to improve business performance in a competitive era. Management Research Review 2021, 44, 477–508. [Google Scholar] [CrossRef]
- Reiner, G.; Hofmann, P. Efficiency analysis of supply chain processes. International Journal of Production Research 2006, 44, 5065–5087. [Google Scholar] [CrossRef]
- Johnson, G.I.; Hofman, P.J. Agriproduct Supply-Chain Management in Developing Countries; ACIAR: Canberra, Australia, 2004. [Google Scholar]
- Fan, J.; Gao, L. Vegetables logistics informationization in supply chain. In Proceedings of the 9th IEEE Conference on Industrial Electronics and Applications; IEEE: Hangzhou, China, 2014; pp. 117–120. [Google Scholar]
- Nath, P.K.; Behera, B. A critical review of impact of and adaptation to climate change in developed and developing economies. Environment, Development and Sustainability 2011, 13, 141–162. [Google Scholar] [CrossRef]
- Pani, B.S.; Mishra, D. Sustainable livelihood security in Odisha, India: A district level analysis. Regional Sustainability 2022, 3, 110–121. [Google Scholar] [CrossRef]
- Galhena, D.H.; Freed, R.; Maredia, K.M. Home gardens: A promising approach to enhance household food security and wellbeing. Agriculture & Food Security 2013, 2, 8. [Google Scholar] [CrossRef]
- Rai, M.K.; Paudel, B.; Zhang, Y.; Khanal, N.R.; Nepal, P.; Koirala, H.L. Vegetable farming and farmers’ livelihood: Insights from Kathmandu Valley, Nepal. Sustainability 2019, 11, 889. [Google Scholar] [CrossRef]
- Ulrich, A. Export-oriented horticultural production in Laikipia, Kenya: Assessing the implications for rural livelihoods. Sustainability 2014, 6, 336–347. [Google Scholar] [CrossRef]
- Yasmin, T.; Khattak, R.; Ngah, I. Eco-friendly kitchen gardening by Pakistani rural women developed through a farmer field school participatory approach. Biological Agriculture & Horticulture 2014, 30, 32–41. [Google Scholar] [CrossRef]
- Zhang, L.; Kono, Y.; Kobayashi, S. The process of expansion in commercial banana cropping in tropical China: A case study at a Dai village, Mengla County. Agricultural Systems 2014, 124, 32–38. [Google Scholar] [CrossRef]
- Alam, G.M.M.; Khatun, M.N. Impact of COVID-19 on vegetable supply chain and food security: Empirical evidence from Bangladesh. PLOS ONE 2021, 16, e0248120. [Google Scholar] [CrossRef] [PubMed]
- Middendorf, B.J.; Traoré, H.; Middendorf, G.; Jha, P.K.; Yonli, D.; Palé, S.; Prasad, P.V.V. Impacts of the COVID-19 pandemic on vegetable production systems and livelihoods: Smallholder farmer experiences in Burkina Faso. Food and Energy Security 2022, 11, e337. [Google Scholar] [CrossRef] [PubMed]
- Sibomana, M.S.; Workneh, T.S.; Audain, K. A review of post-harvest handling and losses in the fresh tomato supply chain: A focus on Sub-Saharan Africa. Food Security 2016, 8, 389–404. [Google Scholar] [CrossRef]
- Ministry of Agriculture; Farmers Welfare (MoAFW). Role of Farmer Producer Organisations (FPOs) in Doubling Farmers’ Income; Press Information Bureau: New Delhi, India, 2021; Available online: https://pib.gov.in/PressReleasePage.aspx?PRID=1740833.
- Möhring, J. Clusters: Definition and methodology. In Competitive Regional Clusters: National Policy Approaches; OECD Publishing: Paris, France, 2006; pp. 21–32. [Google Scholar] [CrossRef]
- Gummagolmath, K.C.; Valamannavar, S.; Darekar, A.; Lakshmi, S.B.R. Role of Farmer Producer Organizations in Empowering Farmers: Case Studies from India; MANAGE: Hyderabad, India, 2022. [Google Scholar]
- Khushbu. What are the benefits of producer company, 2023. Available online: https://vakilsearch.com/blog/benefits-of-producer-company/.
- Bikkina, N.; Turaga, R.M.R.; Bhamoriya, V. Farmer producer organisations as farmer collectives: A case study from India. Development Policy Review 2018, 36, 669–687. [Google Scholar] [CrossRef]
- Birthal, P.S.; Jha, A.K.; Singh, H. Linking farmers to markets for high-value agricultural commodities. Agricultural Economics Research Review 2007, 20, 425–439. [Google Scholar]
- Singh, G.; Vatta, K. Assessing the economic impacts of farmer producer organisations: A case study in Gujarat, India. Agricultural Economics Research Review 2019, 32, 139. [Google Scholar] [CrossRef]
- Singh, S. Contracting out solutions: Political economy of contract farming in the Indian Punjab. World Development 2002, 30, 1621–1638. [Google Scholar] [CrossRef]
- Das, S. Supply chain of millets: An FPO perspective (with special reference to Odisha). Journal of Global Values 2020, 11, 234–257. [Google Scholar]
- Krishnan, R.; Yen, P.; Agarwal, R.; Arshinder, K.; Bajada, C. Collaborative innovation and sustainability in the food supply chain—Evidence from farmer producer organisations. Resources, Conservation & Recycling 2021, 168, 105253. [Google Scholar] [CrossRef]
- Minten, B. Infrastructure, Market Access, and Agricultural Prices: Evidence from Madagascar . 1999. Available online: http://ageconsearch.umn.edu.
- Satish, P. Rural infrastructure and growth: An overview. Indian Journal of Agricultural Economics 2007, 62. [Google Scholar]
- FAO. FAOSTAT Analytical Brief 38: Credit to Agriculture—Global and Regional Trends (2012–2022); FAO: Rome, Italy, 2022; Available online: http://www.fao.org/faostat/en/#data/IC.
- NABARD Capital Market. Agriculture credit to farmers, 2018. Available online: https://www.nabard.org/news-article.aspx?id=25&cid=552&nid=160.
- Kumar, S.; Kumar, S.H.I.V.; Chahal, V.P.; Singh, D.R. Trends and determinants of crop diversification in Uttar Pradesh. Indian Journal of Agricultural Sciences 2018, 88, 1704–1708. [Google Scholar] [CrossRef]
- Chandio, A.A.; Jiang, Y.; Wei, F.; Guangshun, X. Effects of agricultural credit on wheat productivity of small farms in Sindh, Pakistan: Are short-term loans better? Agricultural Finance Review 2018, 78, 592–610. [Google Scholar] [CrossRef]
- Alemu, A.E.; Maertens, M.; Deckers, J.; Bauer, H.; Mathijs, E. Impact of supply chain coordination on honey farmers’ income in Tigray, Northern Ethiopia. Agricultural and Food Economics 2016, 4. [Google Scholar] [CrossRef]
- Dorward, A.; Kydd, J.; Poulton, C.; Bezemer, D. Coordination risk and cost impacts on economic development in poor rural areas. Journal of Development Studies 2009, 45, 1093–1112. [Google Scholar] [CrossRef]
- Weaver, B. Coordination, Co-operation, and Collaboration: Defining the C3 Framework 2011.
- Widadie, F.; Bijman, J.; Trienekens, J. Alignment between vertical and horizontal coordination for food quality and safety in Indonesian vegetable chains. Agricultural and Food Economics 2022, 10. [Google Scholar] [CrossRef]
- Arshinder; Kanda, A.; Deshmukh, S.G. Coordination in supply chains: An evaluation using fuzzy logic. Production Planning & Control 2007, 18, 420–435. [Google Scholar] [CrossRef]
- Arshinder; Balaji, M. Understanding the models of Indian fruit and vegetable supply chains—A case study approach. International Journal of Agricultural Resources, Governance and Ecology 2019, 15, 307. [Google Scholar] [CrossRef]
- Ahoa, E.; Kassahun, A.; Tekinerdogan, B.; Verdouw, C. Analysing and designing business processes in the Ghana cocoa supply chain for supporting inclusiveness. Sustainability 2021, 13, 12440. [Google Scholar] [CrossRef]
- Bunte, J. Farmer producer organisations to improve farmer livelihoods: A look at Karnataka, 2019. Available online: https://medium.com/s3idf/farmer-producer-organizations-to-improve-farmer-livelihood-a-look-at-karnataka-adb2938ad5d3.
- Ton, G.; Bijman, J. The Role of Producer Organisations in the Process of Developing an Integrated Supply Chain: Experiences from Quinoa Chain Development in Bolivia 2006, 1–16.
- PNBIndia. Role of agricultural infrastructure. Ministry of Agriculture & Farmers Welfare, 2021. Available online: https://pib.gov.in/Pressreleaseshare.aspx?PRID=1783870.
- IRMA-NABARD. Handholding (Capacity Building and Facilitation) of FPOs: Framework to Implementation; Institute of Rural Management Anand (IRMA): Anand, India; NABARD: Mumbai, India, 2022; Available online: https://www.nabard.org/auth/writereaddata/tender/2705222930nrs-24-handholding-of-fpos-framework-to-implementation.pdf.
- SFAC. Strategy Paper for Promotion of 10,000 Farmer Producer Organisations (FPOs); SFAC: New Delhi, India, 2019; Available online: http://sfacindia.com/UploadFile/Statistics/Strategy-Paper-on-Promotion-of-10,000-FPOs.pdf.
- NABARD. Farmer Producer Organisations: Frequently Asked Questions (FAQs); NABARD: Mumbai, India, 2015; Available online: https://www.nabard.org/demo/auth/writereaddata/File/FARMER%20PRODUCER%20ORGANISATIONS.pdf.
- Johnson, R.B.; Onwuegbuzie, A.J. Mixed methods research: A research paradigm whose time has come. Educational Researcher 2004, 33, 14–26. Available online: https://www.jstor.org/stable/3700093. [CrossRef]
- Bougie, R.; Sekaran, U. Research Methods for Business: A Skill-Building Approach, 8th ed.; Wiley: Hoboken, NJ, USA, 2019. [Google Scholar]
- Daniel, W. Biostatistics: A Foundation for Analysis in the Health Sciences, 7th ed.; Wiley: New York, NY, USA, 1999. [Google Scholar]
- Naing, L.; Winn, T.; Rusli, B.N. Practical issues in calculating the sample size for prevalence studies. Archives of Orofacial Sciences 2006, 1, 9–14. [Google Scholar]
- Ayodele, J. Validity and reliability issues in educational research. Journal of Educational and Social Research 2012, 2. [Google Scholar] [CrossRef]
- Hamed Taherdoost, A.; Lumpur, K. Validity and reliability of the research instrument: How to test the validation of a questionnaire/survey in a research. International Journal of Academic Research in Management 2016, 5. Available online: https://hal.science/hal-02546799. [CrossRef]
- Strand, S. Discovering statistics using SPSS (2nd edition). Andy Field, London: Sage Publications Ltd 2005. ISBN 0-7619-4452-4. British Journal of Educational Psychology 2006, 76, 423–423. [Google Scholar] [CrossRef]
- Rask, M.; Oscarsson, M.; Ludwig, N.; Swahnberg, K. The Swedish translation and cross-cultural adaptation of the FACIT-CD: Linguistic validity and reliability of the Swedish version. BMC Women’s Health 2017, 17. [Google Scholar] [CrossRef]
- Wild, D.; Grove, A.; Martin, M.; Eremenco, S.; McElroy, S.; Verjee-Lorenz, A.; Erikson, P. Principles of good practice for the translation and cultural adaptation process for patient-reported outcomes measures: Report of the ISPOR task force. 2005. Available online: http://www.ispor.org.
- Chin, W.W. The partial least squares approach to structural equation modeling. In Modern Methods for Business Research; Marcoulides, G.A., Ed.; Lawrence Erlbaum Associates: Mahwah, NJ, USA, 1998; pp. 295–336. [Google Scholar]
- Hair, J.F.; Black, W.C.; Babin, B.J.; Anderson, R.E. Multivariate Data Analysis: A Global Perspective, 7th ed.; Pearson: Upper Saddle River, NJ, USA, 2010. [Google Scholar]
- Hair, J.F.; Hult, G.T.M.; Ringle, C.M.; Sarstedt, M. A Primer on Partial Least Squares Structural Equation Modeling (PLS-SEM); Sage: Thousand Oaks, CA, USA, 2013. [Google Scholar]
- Nunnally, J.C.; Bernstein, I.H. Psychometric Theory; McGraw-Hill: New York, NY, USA, 1994. [Google Scholar]
- Hair, J.F.; Hult, G.T.M.; Ringle, C.M.; Sarstedt, M. A Primer on Partial Least Squares Structural Equation Modeling (PLS-SEM), 2nd ed.; Sage: Thousand Oaks, CA, USA, 2017. [Google Scholar]
- Hair, J.F., Jr.; Matthews, L.M.; Matthews, R.L.; Sarstedt, M. PLS-SEM or CB-SEM: Updated guidelines on which method to use. International Journal of Multivariate Data Analysis 2017, 1, 107–123. [Google Scholar] [CrossRef]
- Henseler, J.; Dijkstra, T.K.; Sarstedt, M.; Ringle, C.M.; Diamantopoulos, A.; Straub, D.W.; Ketchen, D.J.; Hair, J.F.; Tomas, G.; Hult, G.T.M.; Calantone, R.J. Common beliefs and reality about PLS: Comments on Rönkkö and Evermann 2013. Organizational Research Methods 2014, 17, 182–209. [Google Scholar] [CrossRef]
- Henseler, J.; Ringle, C.M.; Sarstedt, M. A new criterion for assessing discriminant validity in variance-based structural equation modeling. Journal of the Academy of Marketing Science 2015, 43, 115–135. [Google Scholar] [CrossRef]
- Kline, R.B. Principles and Practice of Structural Equation Modeling, 3rd ed.; Guilford Press: New York, NY, USA, 2011. [Google Scholar]
- Hair, J.F.; Ringle, C.M.; Sarstedt, M. Partial least squares structural equation modeling: Rigorous applications, better results and higher acceptance. Long Range Planning 2013, 46, 1–12. [Google Scholar] [CrossRef]
- Cooper, B.; Eva, N.; Fazlelahi, F.Z.; Newman, A.; Lee, A.; Obschonka, M. Addressing common method variance and endogeneity in vocational behavior research: A review of the literature and suggestions for future research. Journal of Vocational Behavior 2020, 121, 103472. [Google Scholar] [CrossRef]
- Chang, S.J.; Van Witteloostuijn, A.; Eden, L. Common method variance in international business research. In Research Methods in International Business; Palgrave Macmillan: Cham, Switzerland, 2020; pp. 385–398. [Google Scholar]
- Elamon, J. KILA Journal of Local Governance 2020, Vol-7 No. 1& 2, January-December 2020.
- Qureshi, I.; Pandey, M.; Shukla, D.M.; Pillai, V. Technoficing: Reinterpretation of Gandhian perspectives on technology. In Social Entrepreneurship and Gandhian Thoughts in the Post-COVID World; Springer Nature: Singapore, 2023; pp. 191–214. [Google Scholar]
- Hadley, P.A. Building Co-operation in Farmer Collectives and across ‘Value’ Chains: Institutional Dynamics and Power Relations in Central India . Ph.D. Thesis, SOAS University of London, London, UK, 2023. [Google Scholar]
- INAFI India. Transforming Small Holders Farming into Agri Business Ventures—Role of Producer Companies & Gendering Greenpreneurship . 2013. Available online: http://inafiindia.net/docs/Proceedings_Farmers_Producer_Companies-Madurai.pdf.
- MANAGE. A Case Study of Sahyadri Farmer Producer Company, Nashik, Maharashtra; National Institute of Agricultural Extension Management: Hyderabad, India, 2017; Available online: https://www.manage.gov.in/publications/reports/Sahyadri-report.pdf.
- Nayak, A. Case Studies of FPOs in India; NABARD: Mumbai, India, 2019; Available online: https://www.nabard.org/auth/writereaddata/tender/0306220035case-studies-of-fpos-in-india-2019-21.pdf.
- Singh, S. Case Study of Dharani Farmer Producer Organisation . 2019. Available online: http://www.apmas.org/pdf/fpo-csaestudy-long.pdf.
- von Braun, J.; Swaminathan, M.S.; Rosegrant, M.W. Agriculture, Food Security, Nutrition and the Millennium Development Goals; 2004. [Google Scholar]
- Islam, M.; Mukherjee, D.; Chatterjee, R.; Mitra, S. A self-reliant tea economy offering inclusive growth: A case of Tripureswari Tea, India. Agronomy 2022, 12, 2935. [Google Scholar] [CrossRef]
- Banumathi, T.; Kaliraj, S. A Study on the Role of Rural Infrastructure in Agricultural Development in Kanchipuram District, Tamil Nadu . Ph.D. Thesis, University of Madras, Chennai, India, 2013. Available online: http://hdl.handle.net/10603/201056.
- Sahoo, A.K.; Dash, S. Issues and Challenges of Agricultural Financing in Western Odisha for Inclusive and Sustainable Rural Development: An Empirical Study . Ph.D. Thesis, Gangadhar Meher University, Sambalpur, India, 2022. Available online: http://hdl.handle.net/10603/371437.
- Simatupang, T.M.; Sridharan, R. The collaboration index: A measure for supply chain collaboration. International Journal of Physical Distribution & Logistics Management 2005, 35, 44–62. [Google Scholar] [CrossRef]
- Pandian, J.; Ganesan, M. Sustainability Factors of Farmer Producer Organisations for Farmers’ Empowerment . Ph.D. Thesis, Anna University, Chennai, India, 2021. Available online: http://hdl.handle.net/10603/427641.
- Chandran, D.; Francis, F. A Study on the Problems and Farmer Linkage Scheme of the Coconut Processing Sector in Kerala . Ph.D. Thesis, University of Calicut, Malappuram, India, 2018. Available online: http://hdl.handle.net/10603/270268.
- Suriyapriya, E.; Kavaskar, M. A Study on Impact of Farmer Producer Organisations (FPOs) among the Small and Marginal Farmers of Tamil Nadu . Ph.D. Thesis, Annamalai University, Tamil Nadu, India, 2022. Available online: http://hdl.handle.net/10603/392087.
- Amrutlal, P.A.; Sharma, M. An In-Depth Comparative Study of Supply Chain Management Practices at Selected Agriculture Produce Marketing Committees of North Gujarat . Ph.D. Thesis, Ganpat University, Mehsana, India, 2010. Available online: http://hdl.handle.net/10603/39624.
- Shwetha, N.V.; Shivalingaiah, Y.N. Development of scale to measure livelihood security of farmers practicing different farming systems in Southern Karnataka. International Journal of Current Microbiology and Applied Sciences 2019, 8, 521–527. [Google Scholar] [CrossRef]



| Constructs | Items | Outer loadings |
Cronbach’s Alpha | rho_A | CR | AVE |
|---|---|---|---|---|---|---|
| SC_Infrastructure | HSCE 1.1 | 0.683 | 0.665 | 0.710 | 0.798 | 0.505 |
| HSCE 1.2 | 0.505 | |||||
| HSCE 1.3 | 0.802 | |||||
| HSCE 1.4 | 0.811 | |||||
| Agricultural_Credit | HSCE 2.1 | 0.792 | 0.687 | 0.690 | 0.827 | 0.615 |
| HSCE 2.3 | 0.806 | |||||
| HSCE 2.5 | 0.753 | |||||
| SC_Collaboration | HSCE 3.1 | 0.737 | 0.798 | 0.801 | 0.860 | 0.552 |
| HSCE 3.3 | 0.756 | |||||
| HSCE 3.4 | 0.742 | |||||
| HSCE 3.6 | 0.766 | |||||
| HSCE 3.7 | 0.712 | |||||
| FPO_Intervention | FPOI1_Mean | 0.920 | 0.733 | 0.775 | 0.880 | 0.786 |
| FPOI2_Mean | 0.852 | |||||
| SLD | SLD1_Mean | 0.766 | 0.807 | 0.809 | 0.861 | 0.510 |
| SLD2_Mean | 0.716 | |||||
| SLD3_Mean | 0.752 | |||||
| SLD4_Mean | 0.660 | |||||
| SLD5_Mean | 0.716 | |||||
| SLD6_Mean | 0.667 |
| Constructs | HSCE1 | HSCE2 | HSCE3 | FPOI | SLD |
| HSCE1 | |||||
| HSCE2 | 0.564 | ||||
| HSCE3 | 0.429 | 0.384 | |||
| FPOI | 0.548 | 0.493 | 0.438 | ||
| SLD | 0.757 | 0.762 | 0.751 | 0.646 | |
| FPO_Intervention x SC_Infrastructure | 0.609 | 0.279 | 0.217 | 0.352 | 456 |
| FPO_Intervention x Agricultural_Credit | 0.351 | 0.310 | 0.078 | 0.317 | 0.331 |
| FPO_Intervention x SC_Collaboration | 0.261 | 0.092 | 0.414 | 0.173 | 0.368 |
| H | Relationships. | Beta | Std. | T Value | P Value | BCI LL | BCI UL | Decision | F2 | VIF |
|---|---|---|---|---|---|---|---|---|---|---|
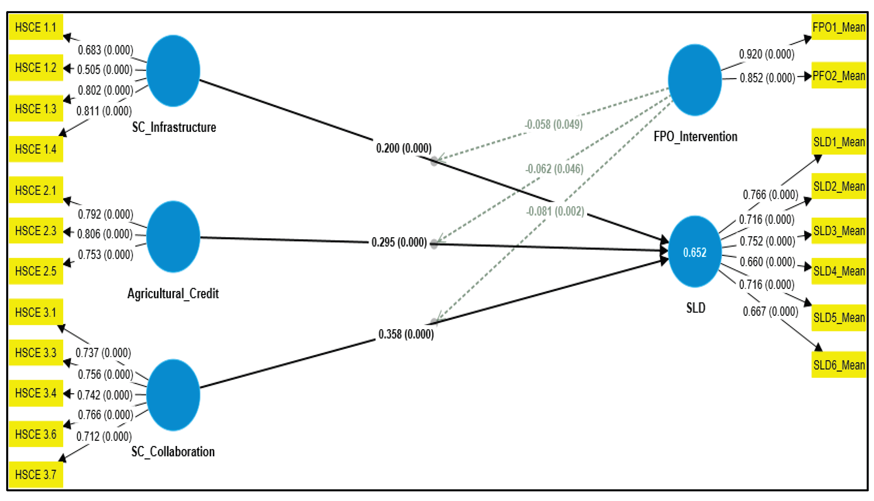
| H1 | SCInfrastructure -> SLD | 0.200 | 0.043 | 4.665 | 0.001 | 0.114 | 0.283 | S | 0.071 | 1.625 |
| H2 | AgriculturalCredit -> SLD | 0.295 | 0.037 | 8.043 | 0.000 | 0.222 | 0.366 | S | 0.189 | 1.327 |
| H3 | SCCollaboration -> SLD | 0.358 | 0.034 | 10.436 | 0.000 | 0.291 | 0.424 | S | 0.267 | 1.379 |
| H4 | FPOIntervention -> SLD | 0.147 | 0.034 | 4.379 | 0.000 | 0.078 | 0.209 | S | 0.045 | 1.365 |
| H5 | FPOintervention x SCInfrastructure -> SLD | -0.058 | 0.029 | 1.969 | 0.049 | -0.114 | 0.000 | S | 0.009 | 1.644 |
| H6 | FPOintervention x AgriculturalCredit -> SLD | -0.062 | 0.031 | 1.995 | 0.046 | -0.123 | -0.001 | S | 0.009 | 1.324 |
| H7 | FPOIntervention x SCCollaboration -> SLD | -0.081 | 0.026 | 3.055 | 0.002 | -0.134 | -0.030 | S | 0.018 | 1.281 |
| Construct | R2 | Adjusted R2 | Q2 |
|---|---|---|---|
| SLD | 0.652 | 0.646 | 0.321 |
Disclaimer/Publisher’s Note: The statements, opinions and data contained in all publications are solely those of the individual author(s) and contributor(s) and not of MDPI and/or the editor(s). MDPI and/or the editor(s) disclaim responsibility for any injury to people or property resulting from any ideas, methods, instructions or products referred to in the content. |
© 2026 by the authors. Licensee MDPI, Basel, Switzerland. This article is an open access article distributed under the terms and conditions of the Creative Commons Attribution (CC BY) license.